WARNING:
JavaScript is turned OFF. None of the links on this concept map will
work until it is reactivated.
If you need help turning JavaScript On, click here.
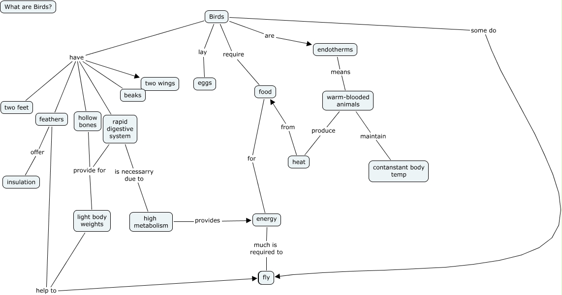
This Concept Map, created with IHMC CmapTools, has information related to: 2012-01-26-dylan-c-777-25, feathers help to fly, rapid digestive system is necessarry due to high metabolism, feathers offer insulation, warm-blooded animals maintain contanstant body temp, food for energy, Birds have beaks, Birds some do fly, rapid digestive system provide for light body weights, Birds have rapid digestive system, light body weights help to fly, energy much is required to fly, Birds require food, Birds have hollow bones, Birds have two feet, hollow bones provide for light body weights, Birds have two wings, Birds have feathers, warm-blooded animals produce heat, Birds lay eggs, heat from food