WARNING:
JavaScript is turned OFF. None of the links on this concept map will
work until it is reactivated.
If you need help turning JavaScript On, click here.
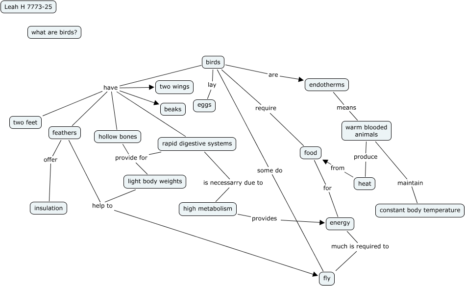
This Concept Map, created with IHMC CmapTools, has information related to: 2012-01-26-Leah-H-7773-25, birds require food, birds have feathers, energy much is required to fly, birds lay eggs, light body weights help to fly, birds have two wings, high metabolism provides energy, birds have hollow bones, rapid digestive systems is necessarry due to high metabolism, feathers help to fly, hollow bones provide for light body weights, birds are endotherms, birds have rapid digestive systems, heat from food, birds have beaks, birds some do fly, rapid digestive systems provide for light body weights, endotherms means warm blooded animals, birds have two feet, feathers offer insulation