WARNING:
JavaScript is turned OFF. None of the links on this concept map will
work until it is reactivated.
If you need help turning JavaScript On, click here.
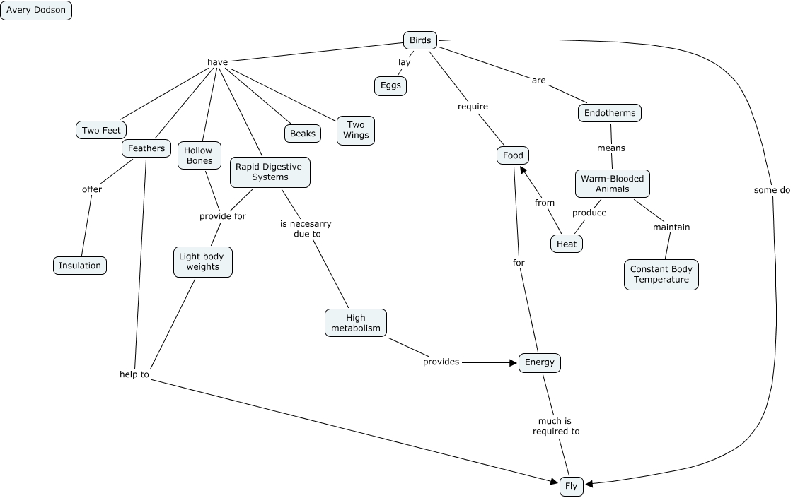
This Concept Map, created with IHMC CmapTools, has information related to: 2012-01-26-Avery-D-7773-25, Feathers help to Fly, Birds have Beaks, Warm-Blooded Animals produce Heat, Birds have Two Feet, Birds lay Eggs, Birds have Two Wings, Birds are Endotherms, Birds some do Fly, Birds have Rapid Digestive Systems, Food for Energy, Feathers offer Insulation, Birds require Food, Endotherms means Warm-Blooded Animals, Rapid Digestive Systems provide for Light body weights, Rapid Digestive Systems is necesarry due to High metabolism, High metabolism provides Energy, Birds have Feathers, Heat from Food, Light body weights help to Fly, Warm-Blooded Animals maintain Constant Body Temperature