WARNING:
JavaScript is turned OFF. None of the links on this concept map will
work until it is reactivated.
If you need help turning JavaScript On, click here.
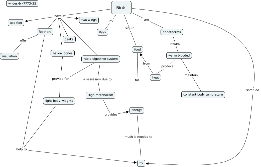
This Concept Map, created with IHMC CmapTools, has information related to: 2012-01-26-brandon-w-7773-25, hallow bones provide for light body wieghts, High metabolism provides energy, Birds lay eggs, rapid digestive system is nessasary due to High metabolism, Birds have two feet, Birds have hallow bones, Birds have beaks, Birds requir food, Birds some do fly, endotherms means warm blooded, Birds have feathers, energy much is needed to fly, feathers offer insulation, warm blooded maintain constant body temprature, feathers help to fly, rapid digestive system provide for light body wieghts, Birds are endotherms, Birds have rapid digestive system, warm blooded produce heat, light body wieghts help to fly