WARNING:
JavaScript is turned OFF. None of the links on this concept map will
work until it is reactivated.
If you need help turning JavaScript On, click here.
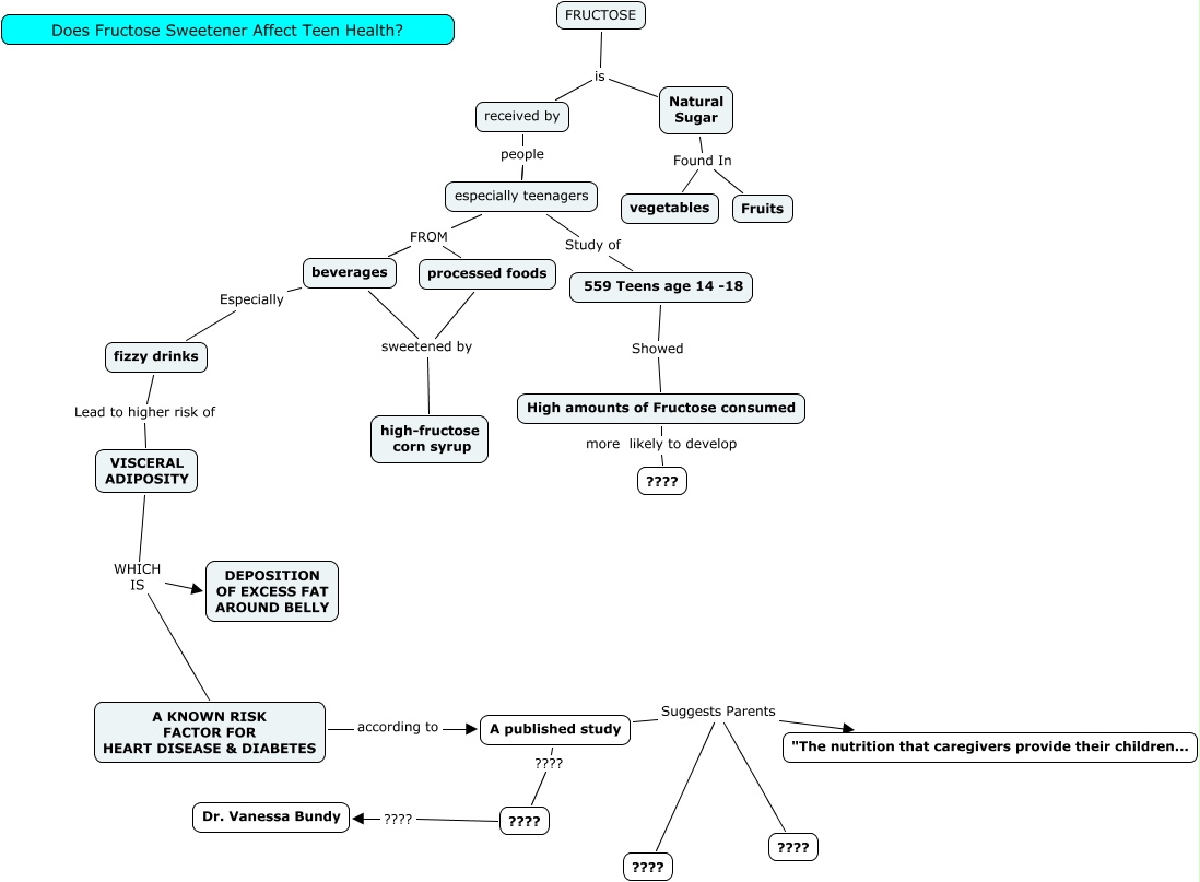
This Concept Map, created with IHMC CmapTools, has information related to: tyler child, received by people especially teenagers, A published study Suggests Parents ????, fizzy drinks Lead to higher risk of VISCERAL ADIPOSITY, High amounts of Fructose consumed more likely to develop ????, Natural Sugar Found In Fruits, A published study Suggests Parents "The nutrition that caregivers provide their children..., FRUCTOSE is Natural Sugar, FRUCTOSE is received by, processed foods sweetened by high-fructose corn syrup, VISCERAL ADIPOSITY WHICH IS DEPOSITION OF EXCESS FAT AROUND BELLY, beverages sweetened by high-fructose corn syrup, beverages Especially fizzy drinks, Natural Sugar Found In vegetables, A published study Suggests Parents ????, especially teenagers Study of 559 Teens age 14 -18, VISCERAL ADIPOSITY WHICH IS A KNOWN RISK FACTOR FOR HEART DISEASE & DIABETES, especially teenagers FROM processed foods, A KNOWN RISK FACTOR FOR HEART DISEASE & DIABETES according to A published study, A published study ???? ????, especially teenagers FROM beverages