WARNING:
JavaScript is turned OFF. None of the links on this concept map will
work until it is reactivated.
If you need help turning JavaScript On, click here.
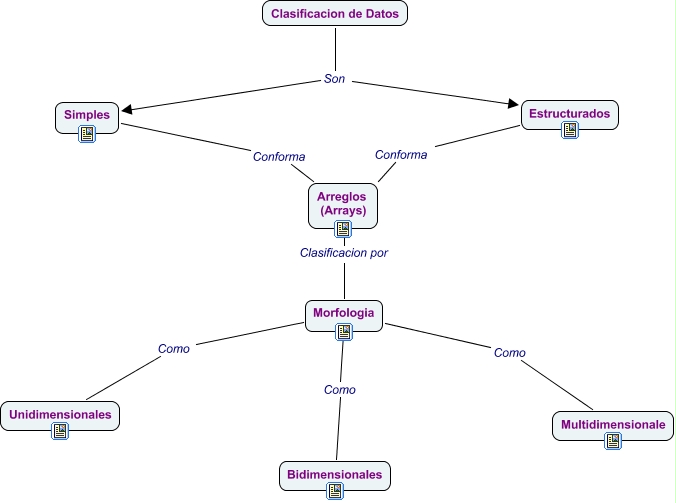
Este Cmap, tiene información relacionada con: Cahuich_Landeros_Suheili_Yazmin, Arreglos (Arrays) Clasificacion por Morfologia, Clasificacion de Datos Son Estructurados, Clasificacion de Datos Son Simples, Simples Conforma Arreglos (Arrays), Morfologia Como Bidimensionales, Morfologia Como Multidimensionale, Morfologia Como Unidimensionales, Estructurados Conforma Arreglos (Arrays)