WARNING:
JavaScript is turned OFF. None of the links on this concept map will
work until it is reactivated.
If you need help turning JavaScript On, click here.
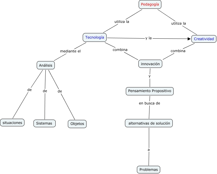
Este Cmap, tiene información relacionada con: Jesús-g8, Tecnología combina innovación, Análisis de Sistemas, Análisis de Objetos, Pedagogía utiliza la Creatividad, Tecnología mediante el Análisis, alternativas de solución a Problemas, Pedagogía utiliza la Tecnología, innovación y Pensamiento Propositivo, Tecnología y la Creatividad, Pensamiento Propositivo en busca de alternativas de solución, Creatividad combina innovación, Análisis de situaciones