WARNING:
JavaScript is turned OFF. None of the links on this concept map will
work until it is reactivated.
If you need help turning JavaScript On, click here.
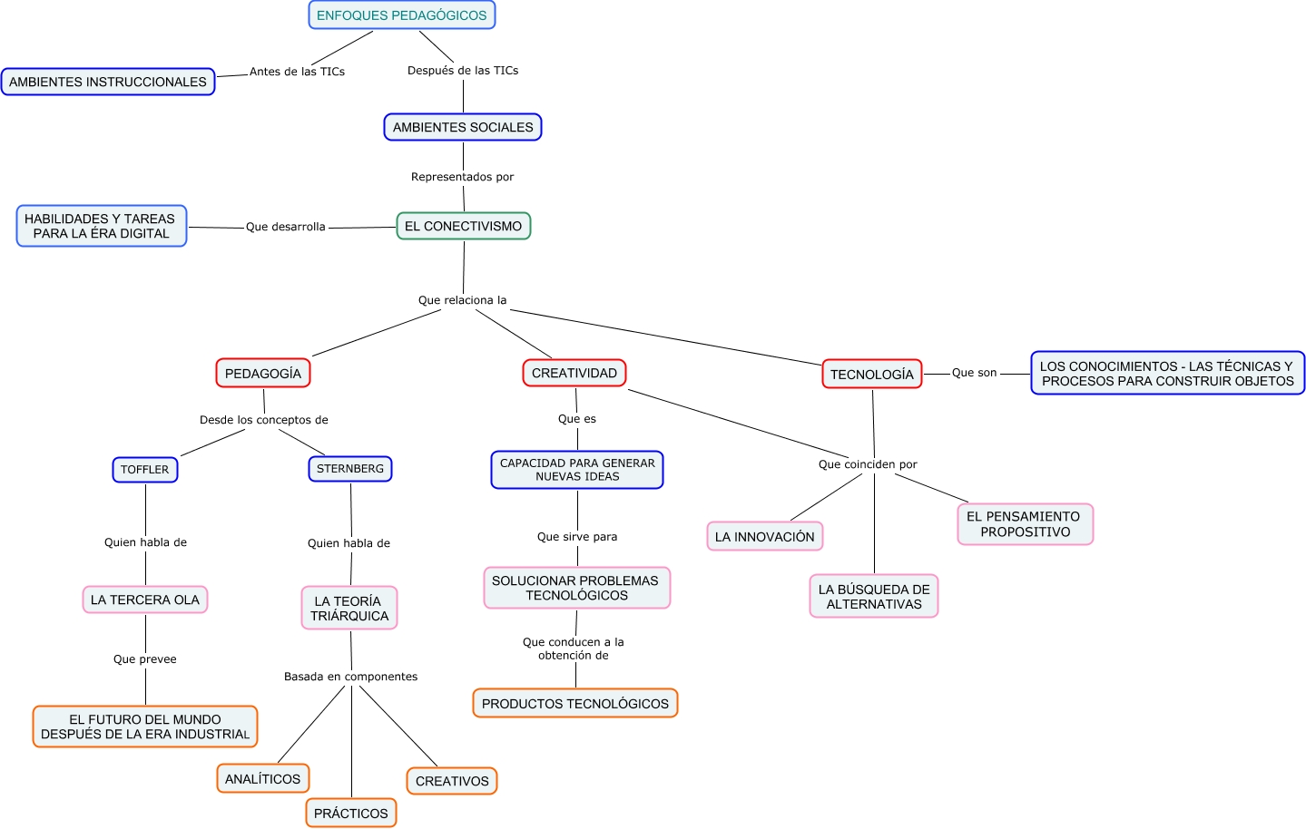
Este Cmap, tiene información relacionada con: Óscar-Riaño-Bogotá-8FP, PEDAGOGÍA Desde los conceptos de STERNBERG, CREATIVIDAD Que coinciden por TECNOLOGÍA, TECNOLOGÍA Que son LOS CONOCIMIENTOS - LAS TÉCNICAS Y PROCESOS PARA CONSTRUIR OBJETOS, ENFOQUES PEDAGÓGICOS Antes de las TICs AMBIENTES INSTRUCCIONALES, CREATIVIDAD Que coinciden por LA BÚSQUEDA DE ALTERNATIVAS, LA TERCERA OLA Que prevee EL FUTURO DEL MUNDO DESPUÉS DE LA ERA INDUSTRIAL, SOLUCIONAR PROBLEMAS TECNOLÓGICOS Que conducen a la obtención de PRODUCTOS TECNOLÓGICOS, ENFOQUES PEDAGÓGICOS Después de las TICs AMBIENTES SOCIALES, LA TEORÍA TRIÁRQUICA Basada en componentes CREATIVOS, LA TEORÍA TRIÁRQUICA Basada en componentes PRÁCTICOS, EL CONECTIVISMO Que desarrolla HABILIDADES Y TAREAS PARA LA ÉRA DIGITAL, CREATIVIDAD Que coinciden por EL PENSAMIENTO PROPOSITIVO, STERNBERG Quien habla de LA TEORÍA TRIÁRQUICA, PEDAGOGÍA Desde los conceptos de TOFFLER, EL CONECTIVISMO Que relaciona la PEDAGOGÍA, CREATIVIDAD Que coinciden por LA INNOVACIÓN, TOFFLER Quien habla de LA TERCERA OLA, EL CONECTIVISMO Que relaciona la CREATIVIDAD, EL CONECTIVISMO Que relaciona la TECNOLOGÍA, CREATIVIDAD Que es CAPACIDAD PARA GENERAR NUEVAS IDEAS