WARNING:
JavaScript is turned OFF. None of the links on this concept map will
work until it is reactivated.
If you need help turning JavaScript On, click here.
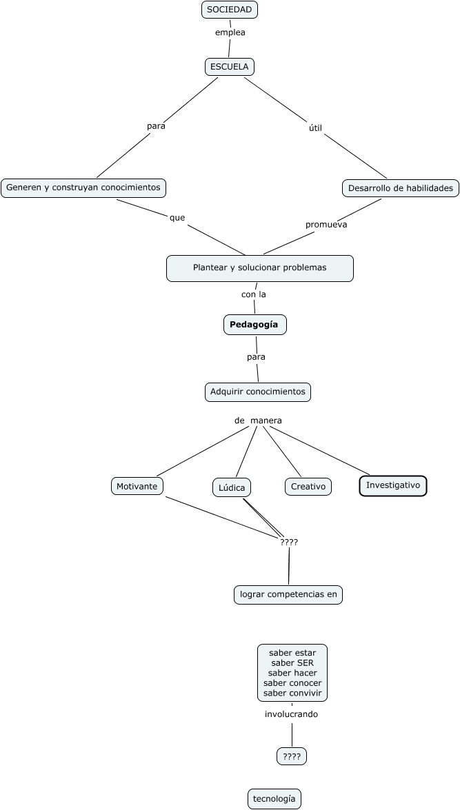
Este Cmap, tiene información relacionada con: Nancy-Bg8, Lúdica ???? lograr competencias en, Desarrollo de habilidades promueva Plantear y solucionar problemas, SOCIEDAD emplea ????, ESCUELA para Generen y construyan conocimientos, Pedagogía para Adquirir conocimientos, Lúdica de manera Creativo, saber estar saber SER saber hacer saber conocer saber convivir involucrando ????, Lúdica ???? lograr competencias en, ???? ???? ESCUELA, Generen y construyan conocimientos que ????, Motivante ???? lograr competencias en, Lúdica de manera Investigativo, Motivante ???? lograr competencias en, Lúdica ???? lograr competencias en, Lúdica de manera Motivante, Lúdica ???? lograr competencias en, Plantear y solucionar problemas con la Pedagogía, ESCUELA útil Desarrollo de habilidades