WARNING:
JavaScript is turned OFF. None of the links on this concept map will
work until it is reactivated.
If you need help turning JavaScript On, click here.
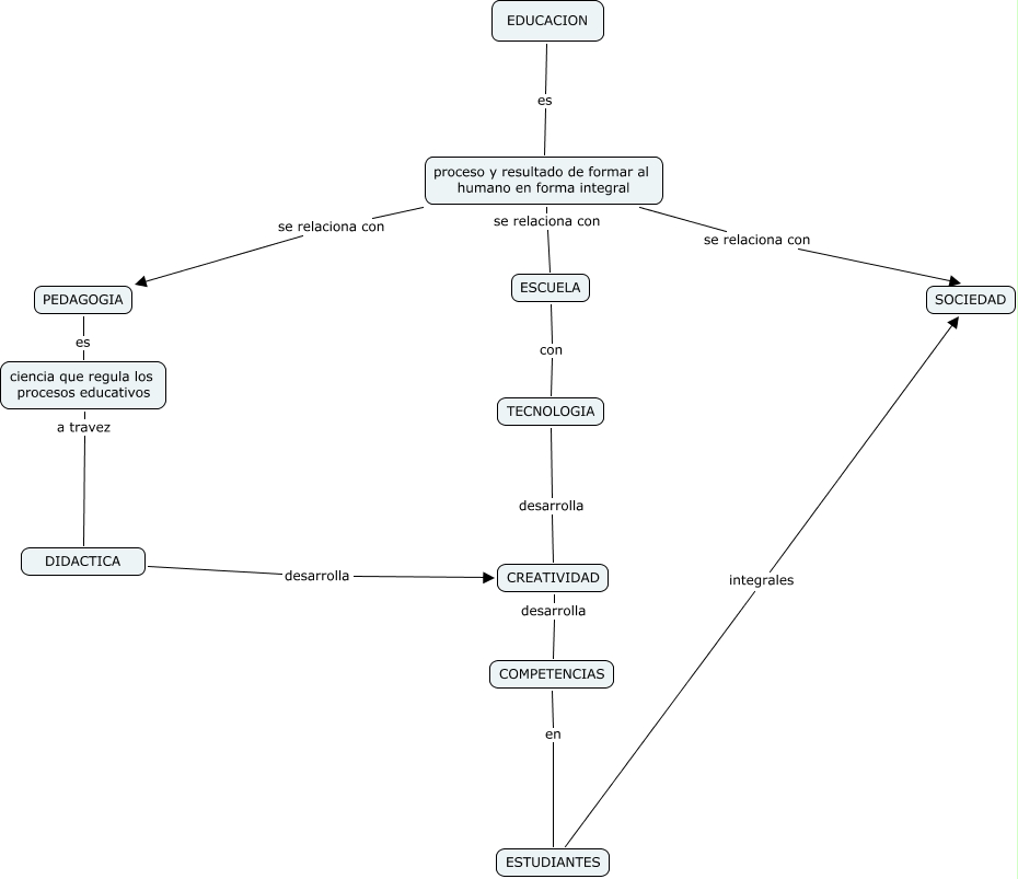
Este Cmap, tiene información relacionada con: FREDYRIOS_G8, PEDAGOGIA es ciencia que regula los procesos educativos, ESCUELA con TECNOLOGIA, proceso y resultado de formar al humano en forma integral se relaciona con PEDAGOGIA, proceso y resultado de formar al humano en forma integral se relaciona con ESCUELA, ESTUDIANTES integrales SOCIEDAD, proceso y resultado de formar al humano en forma integral se relaciona con SOCIEDAD, DIDACTICA desarrolla CREATIVIDAD, COMPETENCIAS en ESTUDIANTES, ciencia que regula los procesos educativos a travez DIDACTICA, TECNOLOGIA desarrolla CREATIVIDAD, CREATIVIDAD desarrolla COMPETENCIAS, EDUCACION es proceso y resultado de formar al humano en forma integral