WARNING:
JavaScript is turned OFF. None of the links on this concept map will
work until it is reactivated.
If you need help turning JavaScript On, click here.
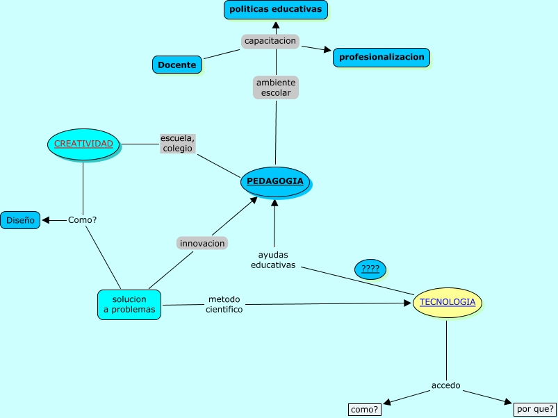
Este Cmap, tiene información relacionada con: arnulfo-g8, CREATIVIDAD Como? Diseño, CREATIVIDAD escuela, colegio PEDAGOGIA, solucion a problemas innovacion PEDAGOGIA, Docente capacitacion profesionalizacion, CREATIVIDAD Como? solucion a problemas, TECNOLOGIA accedo por que?, TECNOLOGIA accedo como?, solucion a problemas metodo cientifico TECNOLOGIA, PEDAGOGIA ambiente escolar politicas educativas, TECNOLOGIA ayudas educativas PEDAGOGIA