WARNING:
JavaScript is turned OFF. None of the links on this concept map will
work until it is reactivated.
If you need help turning JavaScript On, click here.
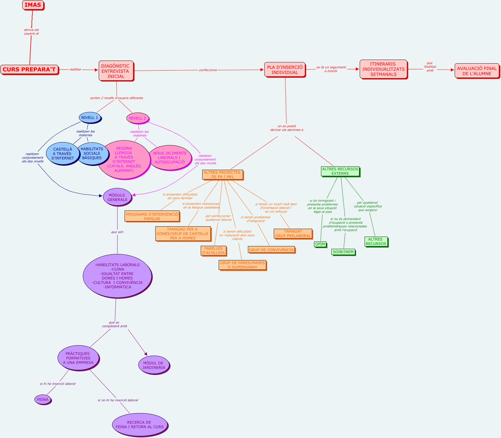
Aquest mapa conceptual conté informació relacionada amb: preparat 2, IMAS deriva els usuaris al CURS PREPARA'T, -HABILITATS LABORALS -CUINA -IGUALTAT ENTRE DONES I HOMES -CULTURA I CONVIVÈNCIA -INFORMÀTICA que es completarà amb MÒDUL DE JARDINERIA, PLA D'INSERCIÓ INDIVIDUAL on es podrà derivar als alumnes a ALTRES RECURSOS EXTERNS, PRÀCTIQUES FORMATIVES A UNA EMPRESA si hi ha inserció laboral FEINA, NIVELL 2 realitzen conjuntament els dos nivells MÒDULS GENERALS, ALTRES RECURSOS EXTERNS si no és demandant d'ocupació o presenta problemàtiques relacionades amb l'ocupació SOIB/INEM, ALTRES RECURSOS EXTERNS si és immigrant i presenta problemes en la seva situació legal al pais OFIM, MÒDULS GENERALS que són -HABILITATS LABORALS -CUINA -IGUALTAT ENTRE DONES I HOMES -CULTURA I CONVIVÈNCIA -INFORMÀTICA, ALTRES PROJECTES DE PA I MEL si tenen un nivell molt baix d'orientació laboral i es vol reforçar TAMAGAT GRUP PRELABORAL, NIVELL 1 realitzen les materies CASTELLÀ A TRAVÉS D'INTERNET, PLA D'INSERCIÓ INDIVIDUAL on es podrà derivar als alumnes a ALTRES PROJECTES DE PA I MEL, -HABILITATS LABORALS -CUINA -IGUALTAT ENTRE DONES I HOMES -CULTURA I CONVIVÈNCIA -INFORMÀTICA que es completarà amb PRÀCTIQUES FORMATIVES A UNA EMPRESA, ALTRES PROJECTES DE PA I MEL si presenten mancances en la llengua castellana TAMAGAD PER A DONES/GRUP DE CASTELLÀ PER A HOMES, ALTRES RECURSOS EXTERNS per qualsevol situació específica que sorgeixi ALTRES RECURSOS, ITINERARIS INDIVIDUALITZATS SETMANALS que finalitza amb AVALUACIÓ FINAL DE L'ALUMNE, DIAGÒNSTIC ENTREVISTA INICIAL surten 2 nivells d'usuaris diferents NIVELL 1, PLA D'INSERCIÓ INDIVIDUAL es fa un seguiment a través ITINERARIS INDIVIDUALITZATS SETMANALS, DIAGÒNSTIC ENTREVISTA INICIAL confecciona PLA D'INSERCIÓ INDIVIDUAL, ALTRES PROJECTES DE PA I MEL si presenten dificultats de caire familiar PROGRAMA D'INTERVENCIÓ FAMILAR, NIVELL 1 realitzen les materies HABILITATS SOCIALS BÀSIQUES