WARNING:
JavaScript is turned OFF. None of the links on this concept map will
work until it is reactivated.
If you need help turning JavaScript On, click here.
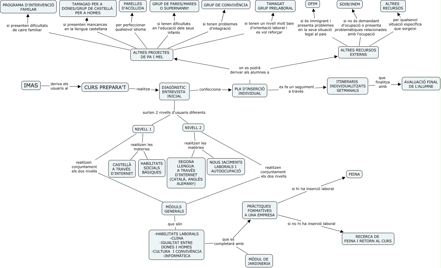
Aquest mapa conceptual conté informació relacionada amb: PREPARA'T[1].cmap, PRÀCTIQUES FORMATIVES A UNA EMPRESA si no hi ha inserció laboral RECERCA DE FEINA I RETORN AL CURS, ALTRES PROJECTES DE PA I MEL si presenten mancances en la llengua castellana TAMAGAD PER A DONES/GRUP DE CASTELLÀ PER A HOMES, NIVELL 2 realitzen les matèries SEGONA LLENGUA A TRAVÉS D'INTERNET (CATALÀ, ANGLÈS ALEMANY), NIVELL 1 realitzen les materies CASTELLÀ A TRAVÉS D'INTERNET, NIVELL 1 realitzen conjuntament els dos nivells ????, NIVELL 2 realitzen conjuntament els dos nivells MÒDULS GENERALS, ALTRES PROJECTES DE PA I MEL si tenen un nivell molt baix d'orientació laboral i es vol reforçar TAMAGAT GRUP PRELABORAL, ALTRES RECURSOS EXTERNS si no és demandant d'ocupació o presenta problemàtiques relacionades amb l'ocupació SOIB/INEM, PLA D'INSERCIÓ INDIVIDUAL on es podrà derivar als alumnes a ALTRES RECURSOS EXTERNS, MÒDULS GENERALS que són -HABILITATS LABORALS -CUINA -IGUALTAT ENTRE DONES I HOMES -CULTURA I CONVIVÈNCIA -INFORMÀTICA, NIVELL 1 realitzen les materies HABILITATS SOCIALS BÀSIQUES, ALTRES PROJECTES DE PA I MEL si presenten dificultats de caire familiar PROGRAMA D'INTERVENCIÓ FAMILAR, -HABILITATS LABORALS -CUINA -IGUALTAT ENTRE DONES I HOMES -CULTURA I CONVIVÈNCIA -INFORMÀTICA que es completarà amb PRÀCTIQUES FORMATIVES A UNA EMPRESA, NIVELL 2 realitzen les matèries NOUS JACIMENTS LABORALS I AUTOOCUPACIÓ, DIAGÒNSTIC ENTREVISTA INICIAL surten 2 nivells d'usuaris diferents NIVELL 2, ITINERARIS INDIVIDUALITZATS SETMANALS que finalitza amb AVALUACIÓ FINAL DE L'ALUMNE, ALTRES RECURSOS EXTERNS si és immigrant i presenta problemes en la seva situació legal al pais OFIM, ALTRES PROJECTES DE PA I MEL si tenen problemes d'integració GRUP DE CONVIVÈNCIA, CURS PREPARA'T realitza DIAGÒNSTIC ENTREVISTA INICIAL, PLA D'INSERCIÓ INDIVIDUAL on es podrà derivar als alumnes a ALTRES PROJECTES DE PA I MEL