WARNING:
JavaScript is turned OFF. None of the links on this concept map will
work until it is reactivated.
If you need help turning JavaScript On, click here.
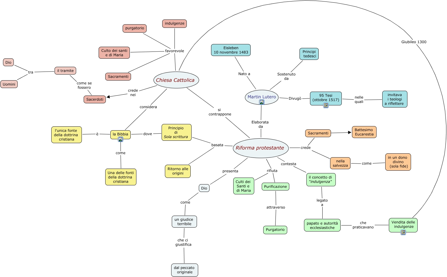
Questa Cmap, creata con IHMC CmapTools, contiene informazioni relative a: La dottrina luterana, Chiesa Cattolica favorevole Culto dei santi e di Maria, Riforma protestante contesta il concetto di "indulgenza", nella salvezza come in un dono divino (sola fide), Chiesa Cattolica favorevole Sacramenti, Riforma protestante Elaborata da Martin Lutero, Dio come un giudice terribile, Purificazione attraverso Purgatorio, il concetto di "indulgenza" legato a papato e autorità ecclesiastiche, un giudice terribile che ci giustifica dal peccato originale, Sacramenti ???? Battesimo Eucarestia, Riforma protestante rifiuta Culti dei Santi e di Maria, Riforma protestante rifiuta Purificazione, papato e autorità ecclesiastiche che praticavano Vendita delle indulgenze, Riforma protestante basata Principio di Sola scrittura, il tramite tra Uomini, 95 Tesi (ottobre 1517) nelle quali invitava i teologi a riflettere, la Bibbia come Una delle fonti della dottrina cristiana, Martin Lutero Divugò 95 Tesi (ottobre 1517), il tramite tra Dio, Riforma protestante crede Sacramenti