WARNING:
JavaScript is turned OFF. None of the links on this concept map will
work until it is reactivated.
If you need help turning JavaScript On, click here.
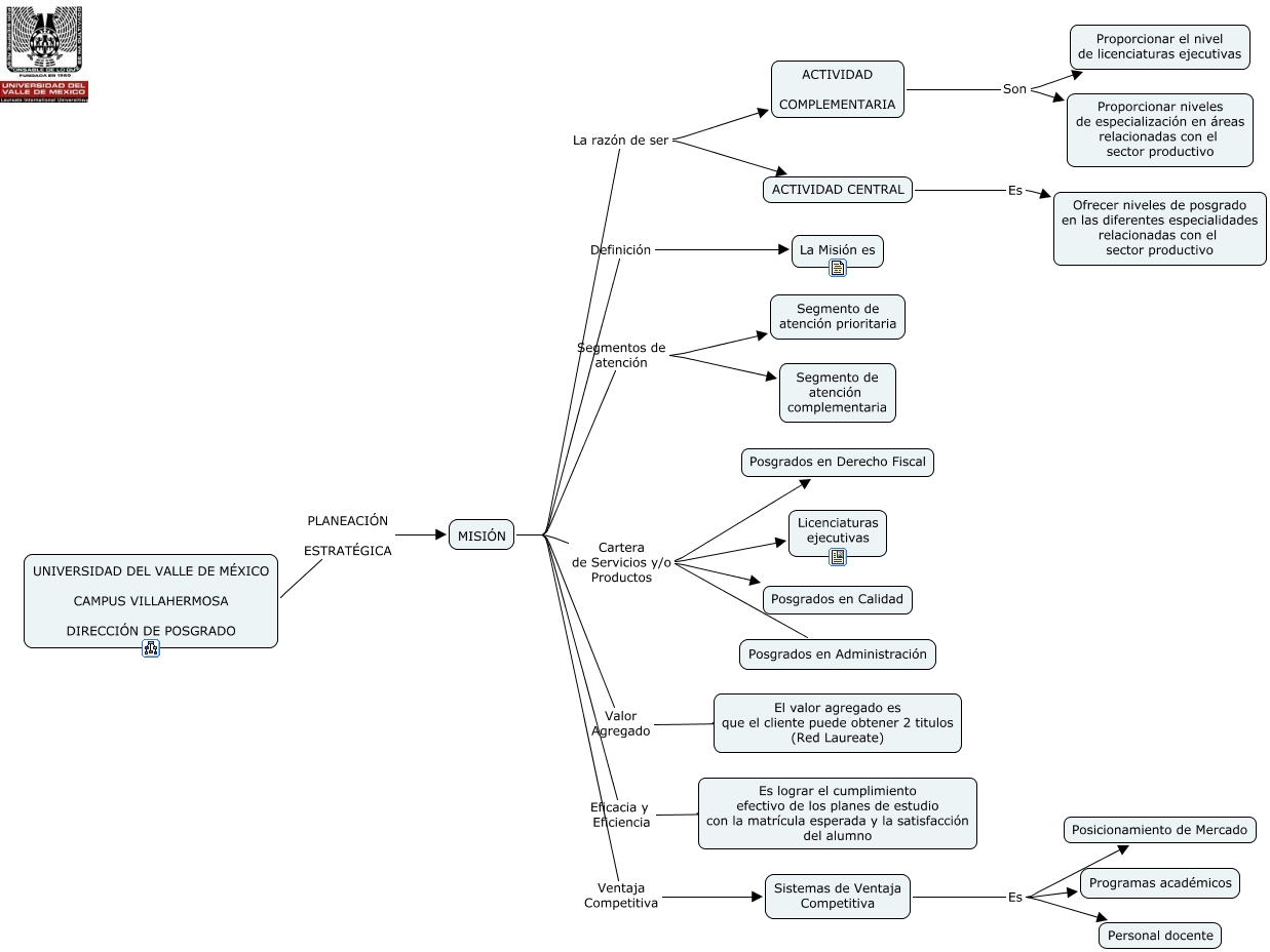
Este Cmap, tiene información relacionada con: Mapa Conceptual Administracion Estrategica, MISIÓN Eficacia y Eficiencia Es lograr el cumplimiento efectivo de los planes de estudio con la matrícula esperada y la satisfacción del alumno, MISIÓN Cartera de Servicios y/o Productos Posgrados en Derecho Fiscal, ACTIVIDAD CENTRAL Es Ofrecer niveles de posgrado en las diferentes especialidades relacionadas con el sector productivo, UNIVERSIDAD DEL VALLE DE MÉXICO CAMPUS VILLAHERMOSA DIRECCIÓN DE POSGRADO PLANEACIÓN ESTRATÉGICA MISIÓN, MISIÓN Cartera de Servicios y/o Productos Posgrados en Calidad, Sistemas de Ventaja Competitiva Es Posicionamiento de Mercado, MISIÓN Ventaja Competitiva Sistemas de Ventaja Competitiva, MISIÓN Segmentos de atención Segmento de atención prioritaria, ACTIVIDAD COMPLEMENTARIA Son Proporcionar niveles de especialización en áreas relacionadas con el sector productivo, Sistemas de Ventaja Competitiva Es Personal docente, MISIÓN La razón de ser ACTIVIDAD CENTRAL, MISIÓN Valor Agregado El valor agregado es que el cliente puede obtener 2 titulos (Red Laureate), MISIÓN La razón de ser ACTIVIDAD COMPLEMENTARIA, MISIÓN Definición La Misión es, ACTIVIDAD COMPLEMENTARIA Son Proporcionar el nivel de licenciaturas ejecutivas, MISIÓN Cartera de Servicios y/o Productos Posgrados en Administración, MISIÓN Cartera de Servicios y/o Productos Licenciaturas ejecutivas, Sistemas de Ventaja Competitiva Es Programas académicos, MISIÓN Segmentos de atención Segmento de atención complementaria