WARNING:
JavaScript is turned OFF. None of the links on this concept map will
work until it is reactivated.
If you need help turning JavaScript On, click here.
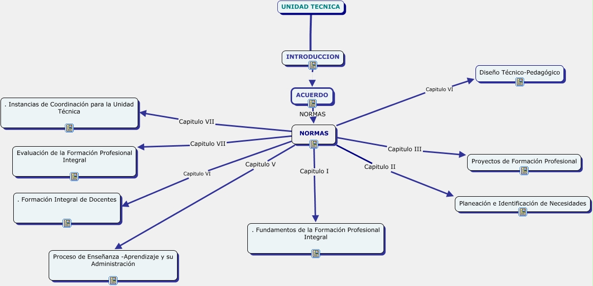
Este Cmap, tiene información relacionada con: UNIDAD TECNICA, NORMAS Capitulo VII . Instancias de Coordinación para la Unidad Técnica, ACUERDO NORMAS NORMAS, NORMAS Capitulo VII Evaluación de la Formación Profesional Integral, NORMAS Capitulo I . Fundamentos de la Formación Profesional Integral, NORMAS Capitulo VI Diseño Técnico-Pedagógico, NORMAS Capitulo V Proceso de Enseñanza -Aprendizaje y su Administración, NORMAS Capitulo II Planeación e Identificación de Necesidades, UNIDAD TECNICA ???? INTRODUCCION, UNIDAD TECNICA ???? INTRODUCCION, NORMAS Capitulo VI . Formación Integral de Docentes, NORMAS Capitulo III Proyectos de Formación Profesional, INTRODUCCION ACUERDO