WARNING:
JavaScript is turned OFF. None of the links on this concept map will
work until it is reactivated.
If you need help turning JavaScript On, click here.
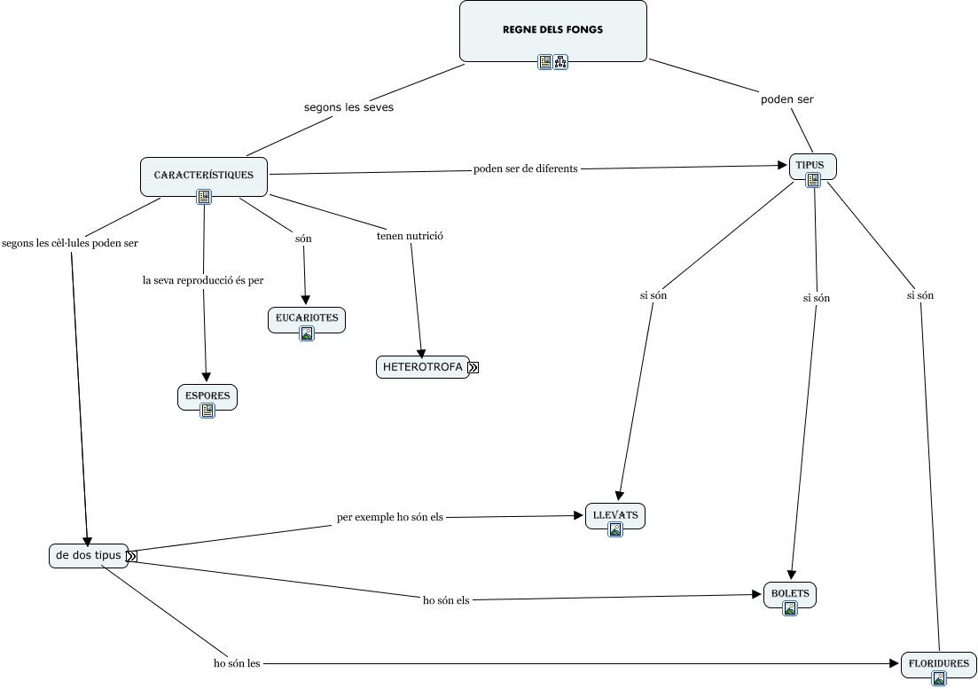
Este Cmap, tiene información relacionada con: mapa conceptual regne fongs dvv, Característiques segons les cèl·lules poden ser UNICEL·LULARS, Característiques segons les cèl·lules poden ser PLURICEL·LULARS, TIPUS si són floridures, Característiques tenen nutrició HETEROTROFA, Característiques són eucariotes, REGNE DELS FONGS segons les seves Característiques, PLURICEL·LULARS ho són els bolets, PLURICEL·LULARS ho són les floridures, Característiques la seva reproducció és per ESPORES, HETEROTROFA si s'alimenten a costa d'un altre ésser viu PARÂSITS, TIPUS si són Llevats, REGNE DELS FONGS poden ser TIPUS, HETEROTROFA si s'alimenten de matèria en descomposició Saprofits, UNICEL·LULARS per exemple ho són els Llevats, TIPUS si són bolets, Característiques poden ser de diferents TIPUS