WARNING:
JavaScript is turned OFF. None of the links on this concept map will
work until it is reactivated.
If you need help turning JavaScript On, click here.
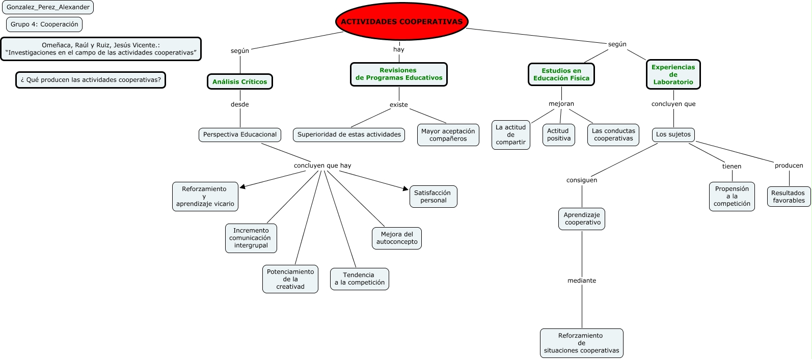
Este Cmap, tiene información relacionada con: ALEXANDER_GONZALEZ_PEREZ_G4, Revisiones de Programas Educativos existe Mayor aceptación compañeros, ACTIVIDADES COOPERATIVAS hay Revisiones de Programas Educativos, Análisis Críticos desde Perspectiva Educacional, ACTIVIDADES COOPERATIVAS según Estudios en Educación Física, Estudios en Educación Física mejoran La actitud de compartir, Perspectiva Educacional concluyen que hay Incremento comunicación intergrupal, Revisiones de Programas Educativos existe Superioridad de estas actividades, Los sujetos tienen Propensión a la competición, Estudios en Educación Física mejoran Actitud positiva, Los sujetos producen Resultados favorables, Perspectiva Educacional concluyen que hay Satisfacción personal, Aprendizaje cooperativo mediante Reforzamiento de situaciones cooperativas, Perspectiva Educacional concluyen que hay Reforzamiento y aprendizaje vicario, Perspectiva Educacional concluyen que hay Mejora del autoconcepto, Perspectiva Educacional concluyen que hay Potenciamiento de la creativad, Perspectiva Educacional concluyen que hay Tendencia a la competición, Experiencias de Laboratorio concluyen que Los sujetos, ACTIVIDADES COOPERATIVAS según Experiencias de Laboratorio, Los sujetos consiguen Aprendizaje cooperativo, ACTIVIDADES COOPERATIVAS según Análisis Críticos