WARNING:
JavaScript is turned OFF. None of the links on this concept map will
work until it is reactivated.
If you need help turning JavaScript On, click here.
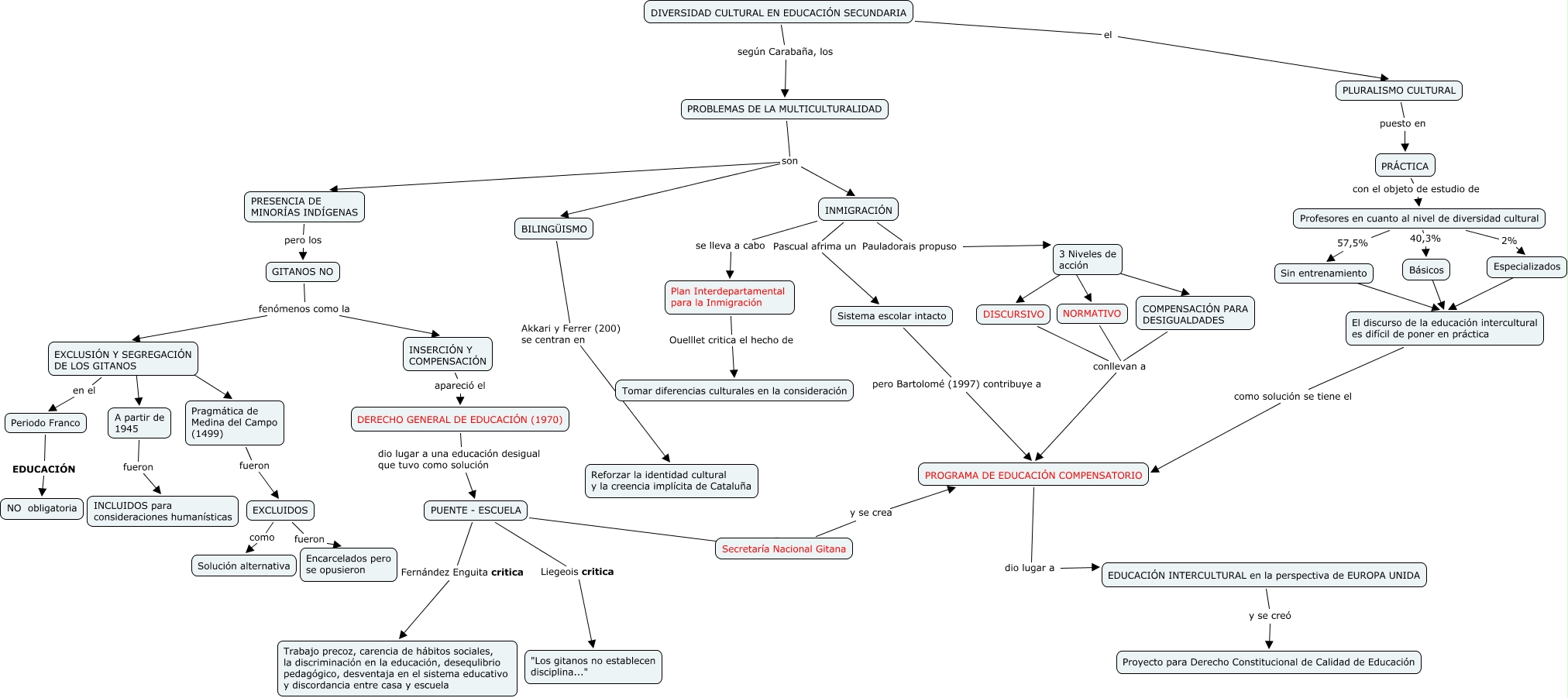
Este Cmap, tiene información relacionada con: CASTILLO_ALVIRA_DANIEL_cmap_G3_cmap, PROGRAMA DE EDUCACIÓN COMPENSATORIO dio lugar a EDUCACIÓN INTERCULTURAL en la perspectiva de EUROPA UNIDA, 3 Niveles de acción ???? DISCURSIVO, EXCLUIDOS fueron Encarcelados pero se opusieron, PUENTE - ESCUELA ???? Secretaría Nacional Gitana, EXCLUSIÓN Y SEGREGACIÓN DE LOS GITANOS en el Periodo Franco, DIVERSIDAD CULTURAL EN EDUCACIÓN SECUNDARIA el PLURALISMO CULTURAL, Sistema escolar intacto pero Bartolomé (1997) contribuye a PROGRAMA DE EDUCACIÓN COMPENSATORIO, EXCLUSIÓN Y SEGREGACIÓN DE LOS GITANOS ???? Pragmática de Medina del Campo (1499), INMIGRACIÓN Pascual afrima un Sistema escolar intacto, INMIGRACIÓN se lleva a cabo Plan Interdepartamental para la Inmigración, 3 Niveles de acción ???? COMPENSACIÓN PARA DESIGUALDADES, Básicos ???? El discurso de la educación intercultural es difícil de poner en práctica, Especializados ???? El discurso de la educación intercultural es difícil de poner en práctica, PUENTE - ESCUELA M. Fernández Enguita critica Trabajo precoz, carencia de hábitos sociales, la discriminación en la educación, desequlibrio pedagógico, desventaja en el sistema educativo y discordancia entre casa y escuela, 3 Niveles de acción ???? NORMATIVO, Periodo Franco EDUCACIÓN NO obligatoria, Sin entrenamiento ???? El discurso de la educación intercultural es difícil de poner en práctica, PROBLEMAS DE LA MULTICULTURALIDAD son PRESENCIA DE MINORÍAS INDÍGENAS, PROBLEMAS DE LA MULTICULTURALIDAD son INMIGRACIÓN, COMPENSACIÓN PARA DESIGUALDADES conllevan a PROGRAMA DE EDUCACIÓN COMPENSATORIO