WARNING:
JavaScript is turned OFF. None of the links on this concept map will
work until it is reactivated.
If you need help turning JavaScript On, click here.
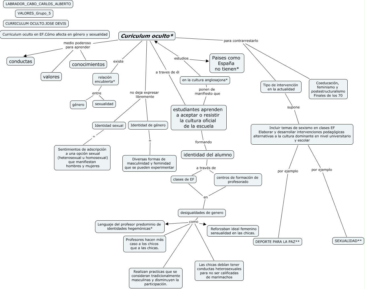
Este Cmap, tiene información relacionada con: Labrador_Cabo_Carlos_Alberto_5.cmap, centros de formación de profesorado en desigualdades de genero, relación encubierta* entre sexualidad, Curiculum oculto* para contrarrestarlo Coeducación, feminismo y postestructuralismo Finales de los 70, identidad del alumno a través de clases de EF, conocimientos medio poderoso para aprender valores, estudiantes aprenden a aceptar o resistir la cultura oficial de la escuela formando identidad del alumno, identidad del alumno a través de centros de formación de profesorado, Tipo de intervención en la actualidad supone Incluir temas de sexismo en clases EF Elaborar y desarrollar intervenciones pedagógicas alternativas a la cultura dominante en nivel universitario y escolar, desigualdades de genero como Las chicas debían tener conductas heterosexuales para no ser calificadas de marimachos, desigualdades de genero como Realizan practicas que se consideran tradicionalmente masculinas y disminuyen la participación., Identidad de género = Diversas formas de masculinidad y feminidad que se pueden experimentar, Curiculum oculto* para contrarrestarlo Tipo de intervención en la actualidad, desigualdades de genero como Reforzaban ideal femenino sensualidad en las chicas., Curiculum oculto* no deja expresar libremente Identidad de género, desigualdades de genero como Profesores hacen más caso a los chicos que a las chicas., Incluir temas de sexismo en clases EF Elaborar y desarrollar intervenciones pedagógicas alternativas a la cultura dominante en nivel universitario y escolar por ejemplo SEXUALIDAD**, en la cultura anglosajona* ponen de manifiesto que estudiantes aprenden a aceptar o resistir la cultura oficial de la escuela, Incluir temas de sexismo en clases EF Elaborar y desarrollar intervenciones pedagógicas alternativas a la cultura dominante en nivel universitario y escolar por ejemplo DEPORTE PARA LA PAZ**, conocimientos medio poderoso para aprender conductas, clases de EF en desigualdades de genero