WARNING:
JavaScript is turned OFF. None of the links on this concept map will
work until it is reactivated.
If you need help turning JavaScript On, click here.
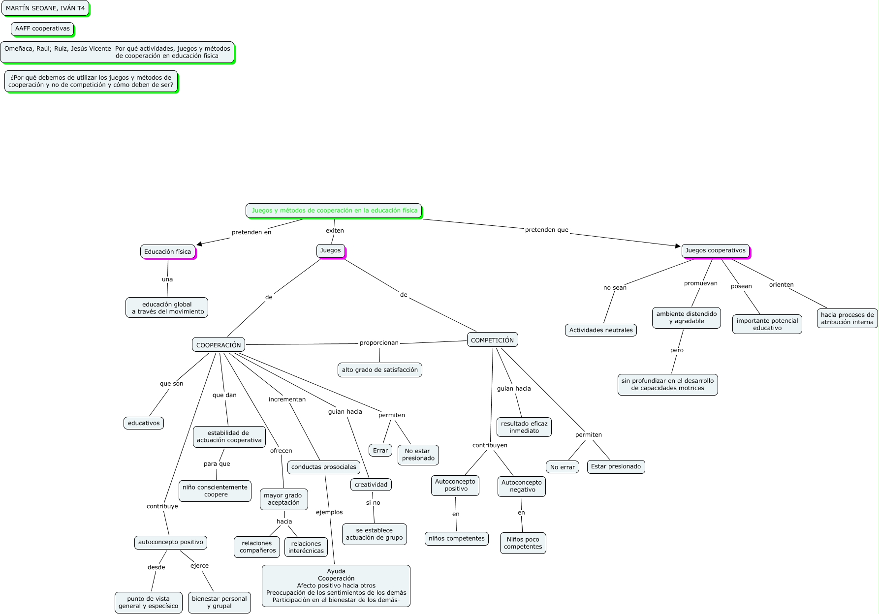
Este Cmap, tiene información relacionada con: Martin_Seoane_Ivan_cmap_4, creatividad si no se establece actuación de grupo, COOPERACIÓN permiten Errar, COOPERACIÓN que son educativos, COOPERACIÓN proporcionan alto grado de satisfacción, COOPERACIÓN que dan estabilidad de actuación cooperativa, mayor grado aceptación hacia relaciones interécnicas, Autoconcepto negativo en Niños poco competentes, COMPETICIÓN proporcionan alto grado de satisfacción, autoconcepto positivo ejerce bienestar personal y grupal, COMPETICIÓN contribuyen Autoconcepto negativo, Juegos y métodos de cooperación en la educación física pretenden que Juegos cooperativos, COOPERACIÓN permiten No estar presionado, Juegos cooperativos orienten hacia procesos de atribución interna, Educación física una educación global a través del movimiento, Juegos de COMPETICIÓN, COOPERACIÓN contribuye autoconcepto positivo, COOPERACIÓN ofrecen mayor grado aceptación, COMPETICIÓN permiten Estar presionado, estabilidad de actuación cooperativa para que niño conscientemente coopere, Juegos de COOPERACIÓN