WARNING:
JavaScript is turned OFF. None of the links on this concept map will
work until it is reactivated.
If you need help turning JavaScript On, click here.
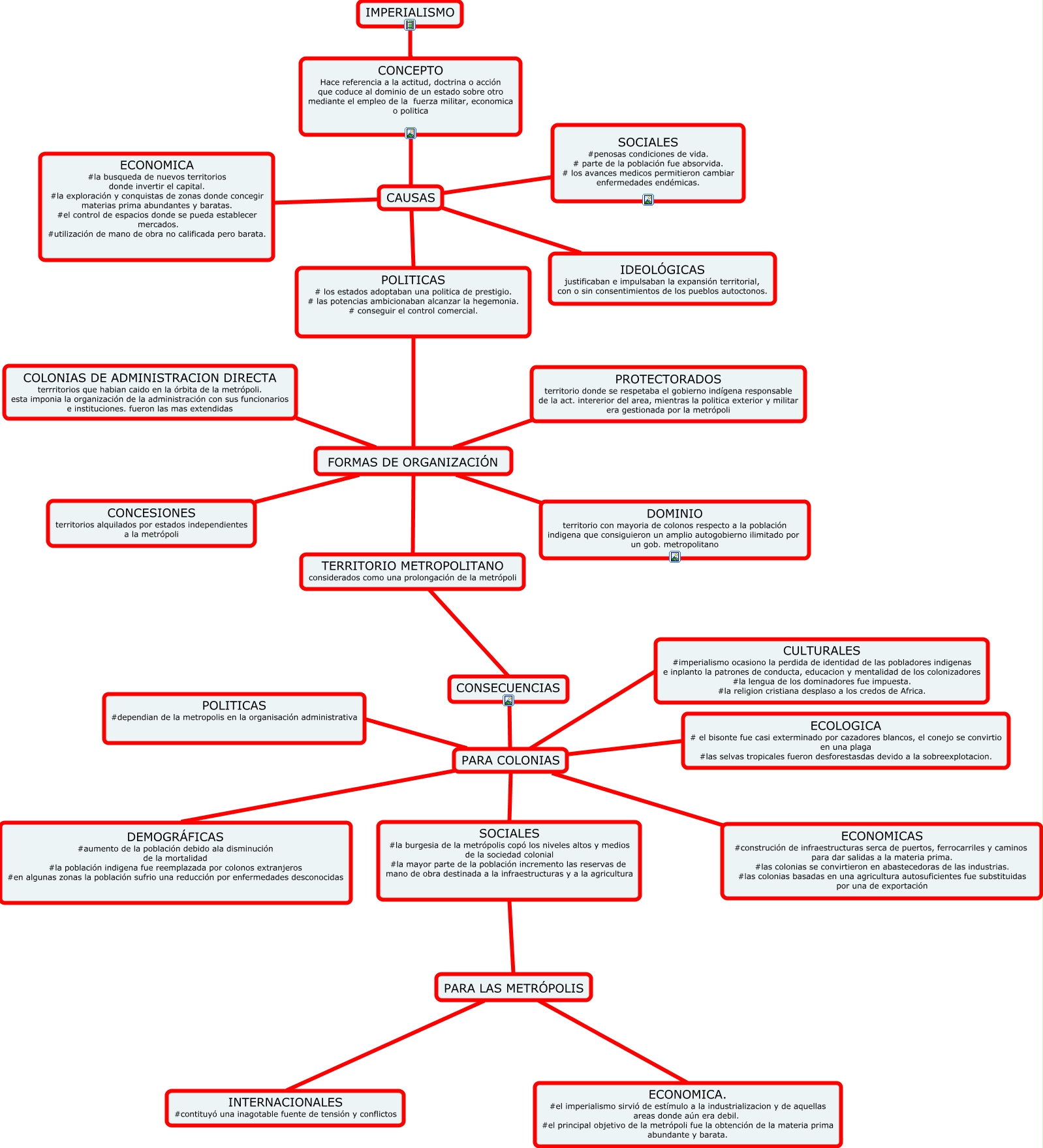
Este Cmap, tiene información relacionada con: history e-f-o (1).cmap.cmap.cmap (2).cmap, FORMAS DE ORGANIZACIÓN CONCESIONES territorios alquilados por estados independientes a la metrópoli, PARA COLONIAS DEMOGRÁFICAS #aumento de la población debido ala disminución de la mortalidad #la población indigena fue reemplazada por colonos extranjeros #en algunas zonas la población sufrio una reducción por enfermedades desconocidas, PARA COLONIAS CULTURALES #imperialismo ocasiono la perdida de identidad de las pobladores indigenas e inplanto la patrones de conducta, educacion y mentalidad de los colonizadores #la lengua de los dominadores fue impuesta. #la religion cristiana desplaso a los credos de Africa., CAUSAS SOCIALES #penosas condiciones de vida. # parte de la población fue absorvida. # los avances medicos permitieron cambiar enfermedades endémicas., PARA COLONIAS SOCIALES #la burgesia de la metrópolis copó los niveles altos y medios de la sociedad colonial #la mayor parte de la población incremento las reservas de mano de obra destinada a la infraestructuras y a la agricultura, POLITICAS # los estados adoptaban una politica de prestigio. # las potencias ambicionaban alcanzar la hegemonia. # conseguir el control comercial. FORMAS DE ORGANIZACIÓN, FORMAS DE ORGANIZACIÓN PROTECTORADOS territorio donde se respetaba el gobierno indígena responsable de la act. intererior del area, mientras la politica exterior y militar era gestionada por la metrópoli, PARA COLONIAS POLITICAS #dependian de la metropolis en la organisación administrativa, PARA COLONIAS ECONOMICAS #construción de infraestructuras serca de puertos, ferrocarriles y caminos para dar salidas a la materia prima. #las colonias se convirtieron en abastecedoras de las industrias. #las colonias basadas en una agricultura autosuficientes fue substituidas por una de exportación, CAUSAS POLITICAS # los estados adoptaban una politica de prestigio. # las potencias ambicionaban alcanzar la hegemonia. # conseguir el control comercial., CAUSAS IDEOLÓGICAS justificaban e impulsaban la expansión territorial, con o sin consentimientos de los pueblos autoctonos., PARA LAS METRÓPOLIS ECONOMICA. #el imperialismo sirvió de estímulo a la industrializacion y de aquellas areas donde aún era debil. #el principal objetivo de la metrópoli fue la obtención de la materia prima abundante y barata., PARA LAS METRÓPOLIS INTERNACIONALES #contituyó una inagotable fuente de tensión y conflictos, CONSECUENCIAS PARA COLONIAS, CAUSAS ECONOMICA #la busqueda de nuevos territorios donde invertir el capital. #la exploración y conquistas de zonas donde concegir materias prima abundantes y baratas. #el control de espacios donde se pueda establecer mercados. #utilización de mano de obra no calificada pero barata., CONCEPTO Hace referencia a la actitud, doctrina o acción que coduce al dominio de un estado sobre otro mediante el empleo de la fuerza militar, economica o politica CAUSAS, PARA LAS METRÓPOLIS SOCIALES #la burgesia de la metrópolis copó los niveles altos y medios de la sociedad colonial #la mayor parte de la población incremento las reservas de mano de obra destinada a la infraestructuras y a la agricultura, PARA COLONIAS ECOLOGICA # el bisonte fue casi exterminado por cazadores blancos, el conejo se convirtio en una plaga #las selvas tropicales fueron desforestasdas devido a la sobreexplotacion., FORMAS DE ORGANIZACIÓN COLONIAS DE ADMINISTRACION DIRECTA terrritorios que habian caido en la órbita de la metrópoli. esta imponia la organización de la administración con sus funcionarios e instituciones. fueron las mas extendidas, TERRITORIO METROPOLITANO considerados como una prolongación de la metrópoli CONSECUENCIAS