WARNING:
JavaScript is turned OFF. None of the links on this concept map will
work until it is reactivated.
If you need help turning JavaScript On, click here.
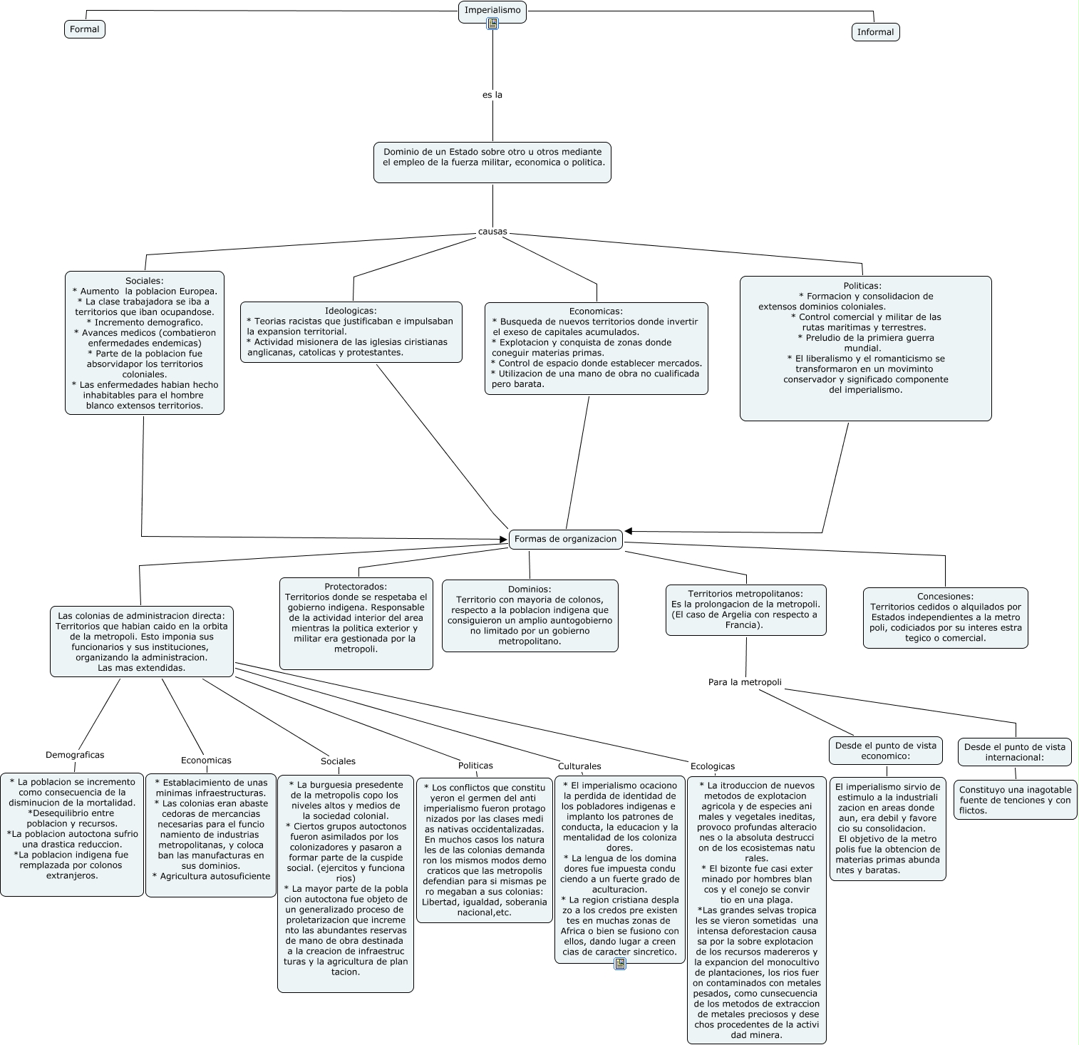
Este Cmap, tiene información relacionada con: Imperialismo Garcia Grouleff- Gramajo ultimo.cmap, Territorios metropolitanos: Es la prolongacion de la metropoli. (El caso de Argelia con respecto a Francia). Para la metropoli Desde el punto de vista economico:, Politicas: * Formacion y consolidacion de extensos dominios coloniales. * Control comercial y militar de las rutas maritimas y terrestres. * Preludio de la primiera guerra mundial. * El liberalismo y el romanticismo se transformaron en un moviminto conservador y significado componente del imperialismo. Formas de organizacion, Territorios metropolitanos: Es la prolongacion de la metropoli. (El caso de Argelia con respecto a Francia). Para la metropoli Desde el punto de vista internacional:, Ideologicas: * Teorias racistas que justificaban e impulsaban la expansion territorial. * Actividad misionera de las iglesias ciristianas anglicanas, catolicas y protestantes. Formas de organizacion, Las colonias de administracion directa: Territorios que habian caido en la orbita de la metropoli. Esto imponia sus funcionarios y sus instituciones, organizando la administracion. Las mas extendidas. Ecologicas * La itroduccion de nuevos metodos de explotacion agricola y de especies ani males y vegetales ineditas, provoco profundas alteracio nes o la absoluta destrucci on de los ecosistemas natu rales. * El bizonte fue casi exter minado por hombres blan cos y el conejo se convir tio en una plaga. *Las grandes selvas tropica les se vieron sometidas una intensa deforestacion causa sa por la sobre explotacion de los recursos madereros y la expancion del monocultivo de plantaciones, los rios fuer on contaminados con metales pesados, como cunsecuencia de los metodos de extraccion de metales preciosos y dese chos procedentes de la activi dad minera., Dominio de un Estado sobre otro u otros mediante el empleo de la fuerza militar, economica o politica. causas Ideologicas: * Teorias racistas que justificaban e impulsaban la expansion territorial. * Actividad misionera de las iglesias ciristianas anglicanas, catolicas y protestantes., Formas de organizacion Concesiones: Territorios cedidos o alquilados por Estados independientes a la metro poli, codiciados por su interes estra tegico o comercial., Imperialismo es la Dominio de un Estado sobre otro u otros mediante el empleo de la fuerza militar, economica o politica., Las colonias de administracion directa: Territorios que habian caido en la orbita de la metropoli. Esto imponia sus funcionarios y sus instituciones, organizando la administracion. Las mas extendidas. Politicas * Los conflictos que constitu yeron el germen del anti imperialismo fueron protago nizados por las clases medi as nativas occidentalizadas. En muchos casos los natura les de las colonias demanda ron los mismos modos demo craticos que las metropolis defendian para si mismas pe ro megaban a sus colonias: Libertad, igualdad, soberania nacional,etc., Dominio de un Estado sobre otro u otros mediante el empleo de la fuerza militar, economica o politica. causas Economicas: * Busqueda de nuevos territorios donde invertir el exeso de capitales acumulados. * Explotacion y conquista de zonas donde coneguir materias primas. * Control de espacio donde establecer mercados. * Utilizacion de una mano de obra no cualificada pero barata., Formas de organizacion Protectorados: Territorios donde se respetaba el gobierno indigena. Responsable de la actividad interior del area mientras la politica exterior y militar era gestionada por la metropoli., Economicas: * Busqueda de nuevos territorios donde invertir el exeso de capitales acumulados. * Explotacion y conquista de zonas donde coneguir materias primas. * Control de espacio donde establecer mercados. * Utilizacion de una mano de obra no cualificada pero barata. Formas de organizacion, Imperialismo Informal, Sociales: * Aumento la poblacion Europea. * La clase trabajadora se iba a territorios que iban ocupandose. * Incremento demografico. * Avances medicos (combatieron enfermedades endemicas) * Parte de la poblacion fue absorvidapor los territorios coloniales. * Las enfermedades habian hecho inhabitables para el hombre blanco extensos territorios. Formas de organizacion, Las colonias de administracion directa: Territorios que habian caido en la orbita de la metropoli. Esto imponia sus funcionarios y sus instituciones, organizando la administracion. Las mas extendidas. Demograficas * La poblacion se incremento como consecuencia de la disminucion de la mortalidad. *Desequilibrio entre poblacion y recursos. *La poblacion autoctona sufrio una drastica reduccion. *La poblacion indigena fue remplazada por colonos extranjeros., Las colonias de administracion directa: Territorios que habian caido en la orbita de la metropoli. Esto imponia sus funcionarios y sus instituciones, organizando la administracion. Las mas extendidas. Culturales * El imperialismo ocaciono la perdida de identidad de los pobladores indigenas e implanto los patrones de conducta, la educacion y la mentalidad de los coloniza dores. * La lengua de los domina dores fue impuesta condu ciendo a un fuerte grado de aculturacion. * La region cristiana despla zo a los credos pre existen tes en muchas zonas de Africa o bien se fusiono con ellos, dando lugar a creen cias de caracter sincretico., Dominio de un Estado sobre otro u otros mediante el empleo de la fuerza militar, economica o politica. causas Sociales: * Aumento la poblacion Europea. * La clase trabajadora se iba a territorios que iban ocupandose. * Incremento demografico. * Avances medicos (combatieron enfermedades endemicas) * Parte de la poblacion fue absorvidapor los territorios coloniales. * Las enfermedades habian hecho inhabitables para el hombre blanco extensos territorios., Dominio de un Estado sobre otro u otros mediante el empleo de la fuerza militar, economica o politica. causas Politicas: * Formacion y consolidacion de extensos dominios coloniales. * Control comercial y militar de las rutas maritimas y terrestres. * Preludio de la primiera guerra mundial. * El liberalismo y el romanticismo se transformaron en un moviminto conservador y significado componente del imperialismo., Desde el punto de vista economico: El imperialismo sirvio de estimulo a la industriali zacion en areas donde aun, era debil y favore cio su consolidacion. El objetivo de la metro polis fue la obtencion de materias primas abunda ntes y baratas., Formas de organizacion Dominios: Territorio con mayoria de colonos, respecto a la poblacion indigena que consiguieron un amplio auntogobierno no limitado por un gobierno metropolitano.