WARNING:
JavaScript is turned OFF. None of the links on this concept map will
work until it is reactivated.
If you need help turning JavaScript On, click here.
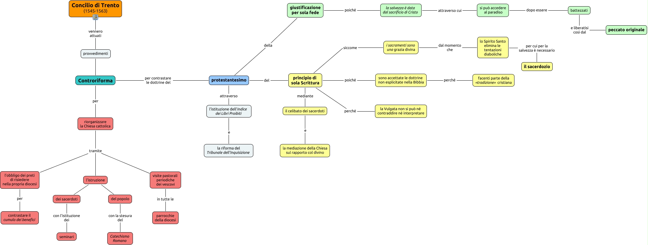
Questa Cmap, creata con IHMC CmapTools, contiene informazioni relative a: Il concilio di Trento, Concilio di Trento (1545-1563) vennero attuati provvedimenti, si può accedere al paradiso dopo essere battezzati, giustificazione per sola fede poiché la salvezza è data dal sacrificio di Cristo, Controriforma per riorganizzare la Chiesa cattolica, l’obbligo dei preti di risiedere nella propria diocesi per contrastare il cumulo dei benefici, protestantesimo del principio di sola Scrittura, l'istruzione del popolo, protestantesimo attraverso l’istituzione dell’Indice dei Libri Proibiti, sono accettate le dottrine non esplicitate nella Bibbia perché facenti parte della «tradizione» cristiana, i sacramenti sono unagrazia divina dal momento che lo Spirito Santo elimina le tentazioni diaboliche, principio di sola Scrittura siccome i sacramenti sono unagrazia divina, riorganizzare la Chiesa cattolica tramite l'istruzione, l’istituzione dell’Indice dei Libri Proibiti e la riforma del Tribunale dell’Inquisizione, l'istruzione dei sacerdoti, principio di sola Scrittura perché la Vulgata non si può né contraddire né interpretare, dei sacerdoti con l'istituzione dei seminari, visite pastorali periodiche dei vescovi in tutte le parrocchie della diocesi, riorganizzare la Chiesa cattolica tramite l’obbligo dei preti di risiedere nella propria diocesi, riorganizzare la Chiesa cattolica tramite visite pastorali periodiche dei vescovi, principio di sola Scrittura poiché sono accettate le dottrine non esplicitate nella Bibbia