WARNING:
JavaScript is turned OFF. None of the links on this concept map will
work until it is reactivated.
If you need help turning JavaScript On, click here.
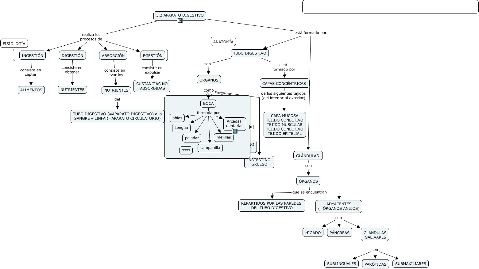
Este Cmap, tiene información relacionada con: 3.2 El aparato digestivo, BOCA formada por Arcadas dentarias, BOCA formada por Lengua, NUTRIENTES del TUBO DIGESTIVO (=APARATO DIGESTIVO) a la SANGRE y LINFA (=APARATO CIRCULATORIO), EGESTIÓN consiste en expulsar SUSTANCIAS NO ABSORBIDAS, ÓRGANOS como FARINGE, ADYACENTES (=ÓRGANOS ANEJOS) son GLÁNDULAS SALIVARES, 3.2 APARATO DIGESTIVO realiza los procesos de INGESTIÓN, ÓRGANOS que se encuentran REPARTIDOS POR LAS PAREDES DEL TUBO DIGESTIVO, 3.2 APARATO DIGESTIVO realiza los procesos de EGESTIÓN, CAPAS CONCÉNTRICAS de los siguientes tejidos (del interior al exterior) CAPA MUCOSA TEJIDO CONECTIVO TEJIDO MUSCULAR TEJIDO CONECTIVO TEJIDO EPITELIAL, ÓRGANOS como INSTESTINO GRUESO, BOCA formada por labios, BOCA formada por campanilla, ÓRGANOS que se encuentran ADYACENTES (=ÓRGANOS ANEJOS), TUBO DIGESTIVO está formado por CAPAS CONCÉNTRICAS, 3.2 APARATO DIGESTIVO está formado por GLÁNDULAS, GLÁNDULAS son ÓRGANOS, DIGESTIÓN consiste en obtener NUTRIENTES, 3.2 APARATO DIGESTIVO está formado por TUBO DIGESTIVO, BOCA formada por paladar