WARNING:
JavaScript is turned OFF. None of the links on this concept map will
work until it is reactivated.
If you need help turning JavaScript On, click here.
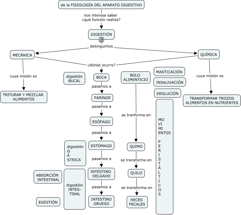
Este Cmap, tiene información relacionada con: 3.3 Fisiología del aparato digestivo, QUIMO se transforma en QUILO, DIGESTIÓN dsitinguimos MECÁNICA, INTESTINO DELGADO pasamos a INTESTINO GRUESO, MECÁNICA cuya misión es TRITURAR Y MEZCLAR ALIMENTOS, DIGESTIÓN dsitinguimos QUÍMICA, BOLO ALIMENTICIO se tranforma en QUIMO, FARINGE pasamos a ESÓFAGO, QUÍMICA ¿dónde ocurre? BOCA, BOCA pasamos a FARINGE, MECÁNICA ¿dónde ocurre? BOCA, ESTÓMAGO pasamos a INTESTINO DELGADO, de la FISIOLOGÍA DEL APARATO DIGESTIVO nos interesa saber ¿qué función realiza? DIGESTIÓN, QUILO se transforma en HECES FECALES, QUÍMICA cuya misión es TRANSFORMAR TROZOS ALIMENTOS EN NUTRIENTES, ESÓFAGO pasamos a ESTÓMAGO