WARNING:
JavaScript is turned OFF. None of the links on this concept map will
work until it is reactivated.
If you need help turning JavaScript On, click here.
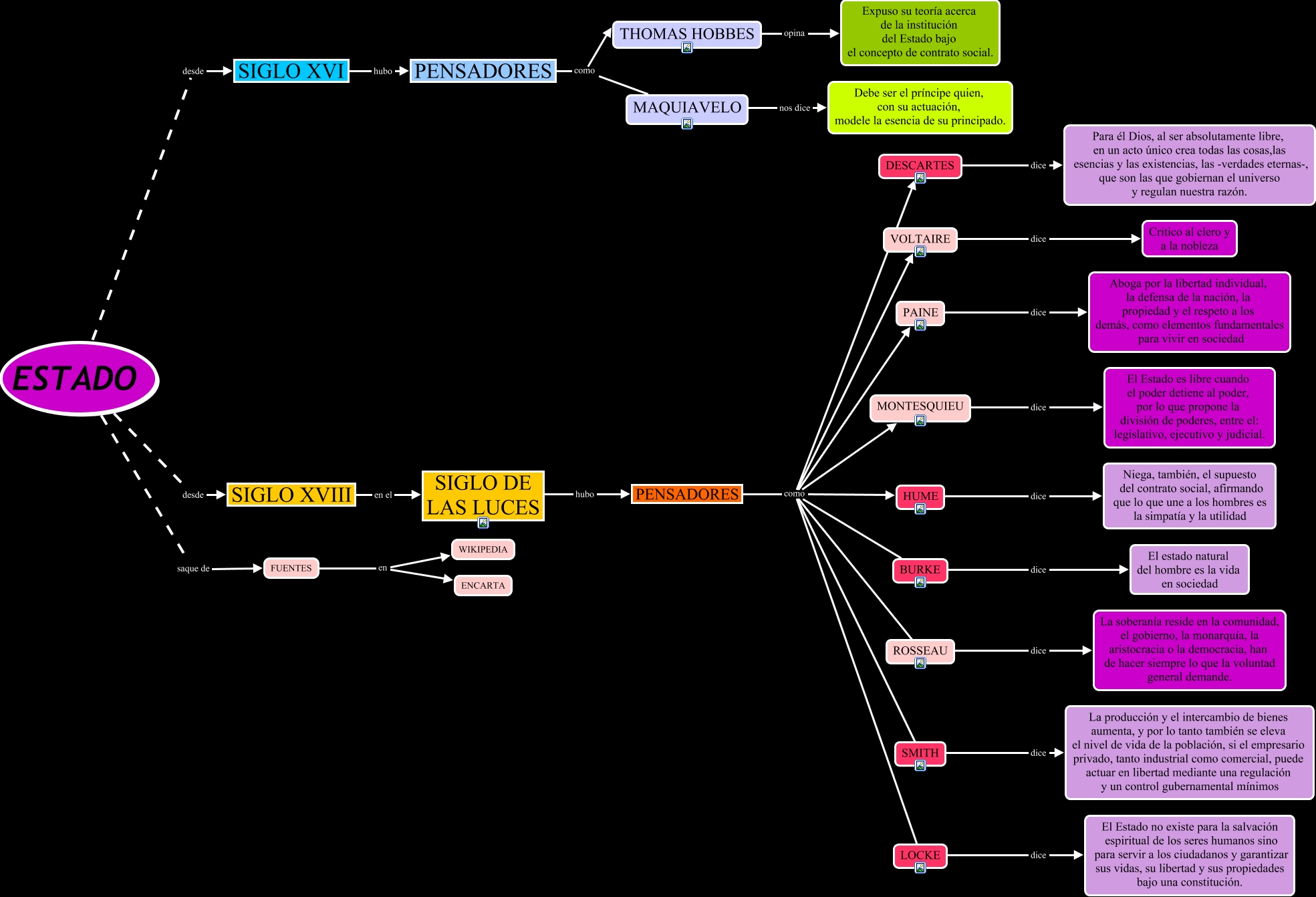
Este Cmap, tiene información relacionada con: EL estado en el transcurso del tiempo, ROSSEAU dice La soberanía reside en la comunidad, el gobierno, la monarquía, la aristocracia o la democracia, han de hacer siempre lo que la voluntad general demande., SMITH dice La producción y el intercambio de bienes aumenta, y por lo tanto también se eleva el nivel de vida de la población, si el empresario privado, tanto industrial como comercial, puede actuar en libertad mediante una regulación y un control gubernamental mínimos, DESCARTES dice Para él Dios, al ser absolutamente libre, en un acto único crea todas las cosas,las esencias y las existencias, las -verdades eternas-, que son las que gobiernan el universo y regulan nuestra razón., THOMAS HOBBES opina Expuso su teoría acerca de la institución del Estado bajo el concepto de contrato social., SIGLO XVI hubo PENSADORES, MONTESQUIEU dice El Estado es libre cuando el poder detiene al poder, por lo que propone la división de poderes, entre el: legislativo, ejecutivo y judicial., SIGLO XVIII en el SIGLO DE LAS LUCES, PAINE dice Aboga por la libertad individual, la defensa de la nación, la propiedad y el respeto a los demás, como elementos fundamentales para vivir en sociedad, LOCKE dice El Estado no existe para la salvación espiritual de los seres humanos sino para servir a los ciudadanos y garantizar sus vidas, su libertad y sus propiedades bajo una constitución., BURKE dice El estado natural del hombre es la vida en sociedad, ESTADO saque de FUENTES, MAQUIAVELO nos dice Debe ser el príncipe quien, con su actuación, modele la esencia de su principado., PENSADORES como SMITH, ESTADO desde SIGLO XVIII, PENSADORES como HUME, PENSADORES como THOMAS HOBBES, ESTADO desde SIGLO XVI, PENSADORES como MAQUIAVELO, FUENTES en WIKIPEDIA, PENSADORES como DESCARTES