WARNING:
JavaScript is turned OFF. None of the links on this concept map will
work until it is reactivated.
If you need help turning JavaScript On, click here.
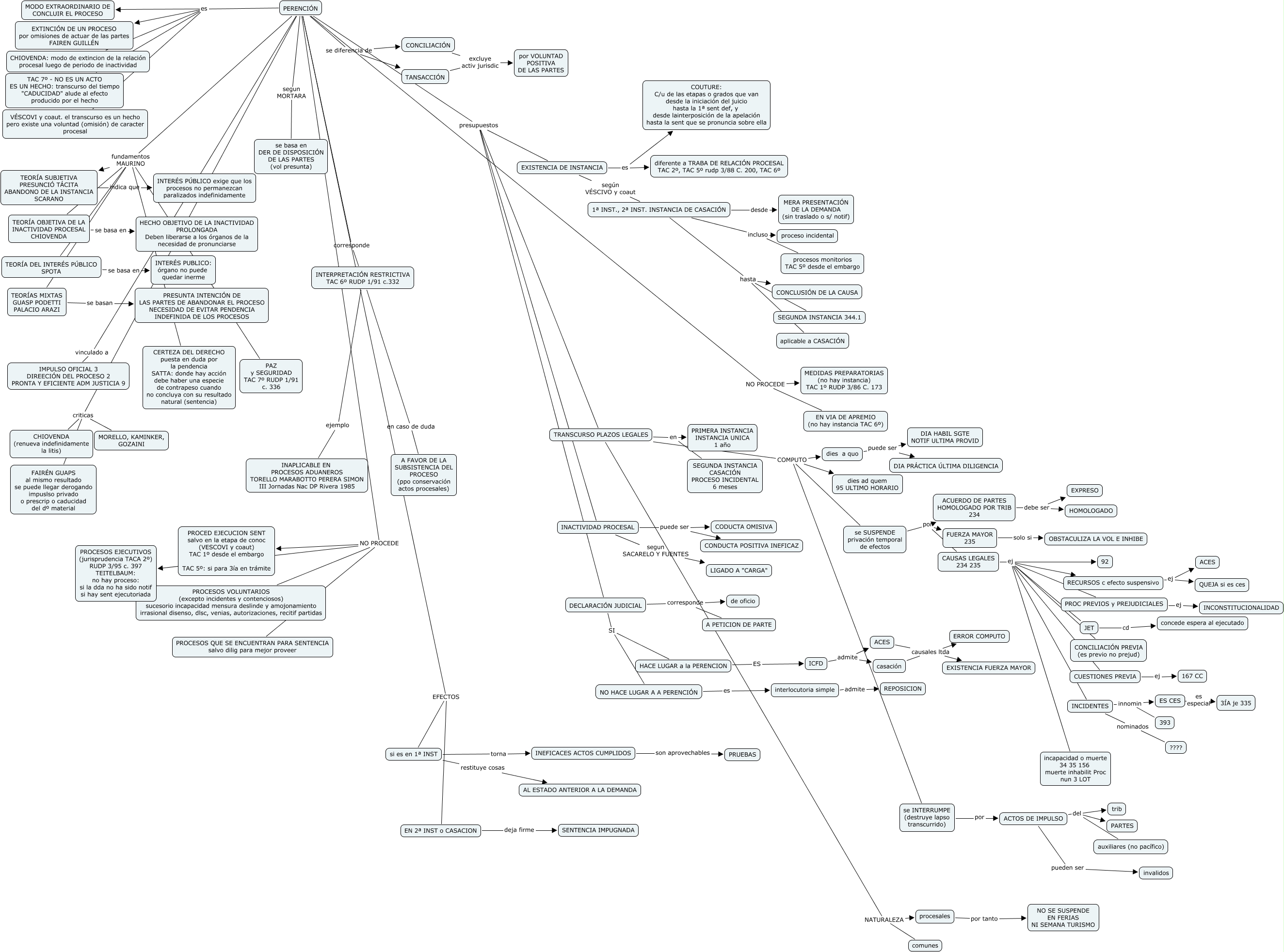
Este Cmap, tiene información relacionada con: PERENCION, EXISTENCIA DE INSTANCIA es diferente a TRABA DE RELACIÓN PROCESAL TAC 2º, TAC 5º rudp 3/88 C. 200, TAC 6º, TRANSCURSO PLAZOS LEGALES NATURALEZA procesales, TEORÍA SUBJETIVA PRESUNCIÓ TÁCITA ABANDONO DE LA INSTANCIA SCARANO indica que INTERÉS PÚBLICO exige que los procesos no permanezcan paralizados indefinidamente, PERENCIÓN NO PROCEDE MEDIDAS PREPARATORIAS (no hay instancia) TAC 1º RUDP 3/86 C. 173, CAUSAS LEGALES 234 235 ej 92, PERENCIÓN EFECTOS EN 2ª INST o CASACION, PERENCIÓN se diferencia de TANSACCIÓN, PERENCIÓN presupuestos INACTIVIDAD PROCESAL, 1ª INST., 2ª INST. INSTANCIA DE CASACIÓN hasta CONCLUSIÓN DE LA CAUSA, TRANSCURSO PLAZOS LEGALES COMPUTO se SUSPENDE privación temporal de efectos, INACTIVIDAD PROCESAL segun SACARELO Y FUENTES LIGADO A "CARGA", casación causales ltda EXISTENCIA FUERZA MAYOR, PERENCIÓN fundamentos MAURINO PAZ y SEGURIDAD TAC 7º RUDP 1/91 c. 336, PERENCIÓN NO PROCEDE EN VIA DE APREMIO (no hay instancia TAC 6º), PERENCIÓN corresponde INTERPRETACIÓN RESTRICTIVA TAC 6º RUDP 1/91 c.332, se INTERRUMPE (destruye lapso transcurrido) por ACTOS DE IMPULSO, 1ª INST., 2ª INST. INSTANCIA DE CASACIÓN incluso procesos monitorios TAC 5º desde el embargo, PERENCIÓN EFECTOS si es en 1ª INST, 1ª INST., 2ª INST. INSTANCIA DE CASACIÓN hasta aplicable a CASACIÓN, TRANSCURSO PLAZOS LEGALES COMPUTO dies ad quem 95 ULTIMO HORARIO