WARNING:
JavaScript is turned OFF. None of the links on this concept map will
work until it is reactivated.
If you need help turning JavaScript On, click here.
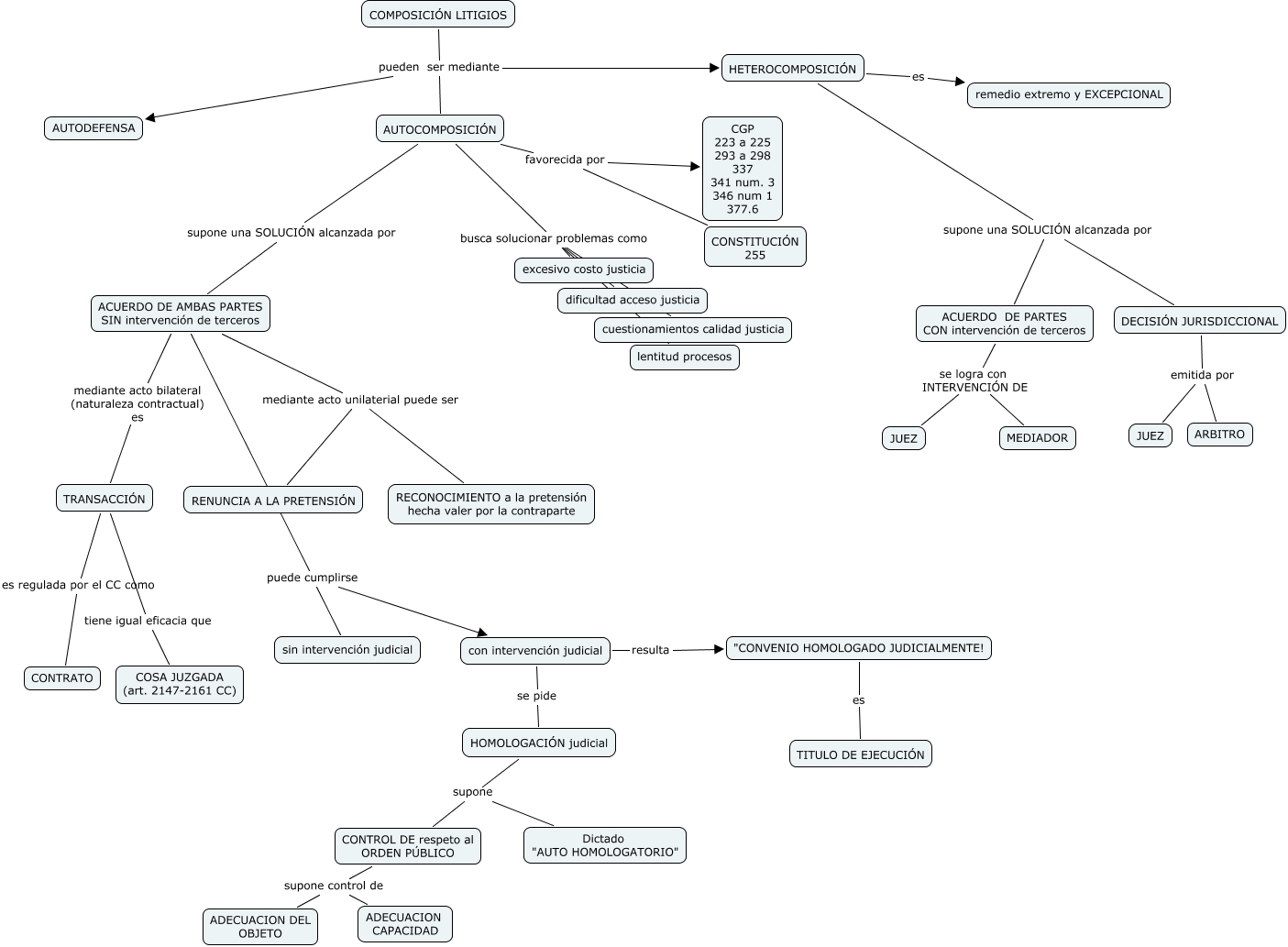
Este Cmap, tiene información relacionada con: MEDIOS DE COMPOSICIÓN DE LOS LITIGIOS, TRANSACCIÓN es regulada por el CC como CONTRATO, AUTOCOMPOSICIÓN busca solucionar problemas como dificultad acceso justicia, ACUERDO DE AMBAS PARTES SIN intervención de terceros mediante acto unilaterial puede ser RECONOCIMIENTO a la pretensión hecha valer por la contraparte, AUTOCOMPOSICIÓN busca solucionar problemas como excesivo costo justicia, ACUERDO DE AMBAS PARTES SIN intervención de terceros puede cumplirse con intervención judicial, COMPOSICIÓN LITIGIOS pueden ser mediante HETEROCOMPOSICIÓN, ACUERDO DE PARTES CON intervención de terceros se logra con INTERVENCIÓN DE JUEZ, AUTOCOMPOSICIÓN favorecida por CGP 223 a 225 293 a 298 337 341 num. 3 346 num 1 377.6, HOMOLOGACIÓN judicial supone CONTROL DE respeto al ORDEN PÚBLICO, COMPOSICIÓN LITIGIOS pueden ser mediante AUTODEFENSA, ACUERDO DE PARTES CON intervención de terceros se logra con INTERVENCIÓN DE MEDIADOR, HETEROCOMPOSICIÓN es remedio extremo y EXCEPCIONAL, HETEROCOMPOSICIÓN supone una SOLUCIÓN alcanzada por DECISIÓN JURISDICCIONAL, DECISIÓN JURISDICCIONAL emitida por JUEZ, AUTOCOMPOSICIÓN busca solucionar problemas como cuestionamientos calidad justicia, con intervención judicial resulta "CONVENIO HOMOLOGADO JUDICIALMENTE!, TRANSACCIÓN tiene igual eficacia que COSA JUZGADA (art. 2147-2161 CC), AUTOCOMPOSICIÓN busca solucionar problemas como lentitud procesos, AUTOCOMPOSICIÓN supone una SOLUCIÓN alcanzada por ACUERDO DE AMBAS PARTES SIN intervención de terceros, "CONVENIO HOMOLOGADO JUDICIALMENTE! es TITULO DE EJECUCIÓN