WARNING:
JavaScript is turned OFF. None of the links on this concept map will
work until it is reactivated.
If you need help turning JavaScript On, click here.
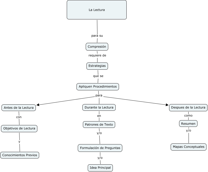
Este Cmap, tiene información relacionada con: Estrategias de compresión Lectora, La Lectura para su Compresión, Antes de la Lectura con Objetivos de Lectura, Resumen y/o Mapas Conceptuales, Estrategias que se Apliquen Procedimientos, Despues de la Lectura como Resumen, Apliquen Procedimientos para Antes de la Lectura, Apliquen Procedimientos para Despues de la Lectura, Patrones de Texto y/o Formulación de Preguntas, Compresión requiere de Estrategias, Objetivos de Lectura y Conocimientos Previos, Durante la Lectura en Patrones de Texto, Apliquen Procedimientos para Durante la Lectura, Formulación de Preguntas y/o Idea Principal