WARNING:
JavaScript is turned OFF. None of the links on this concept map will
work until it is reactivated.
If you need help turning JavaScript On, click here.
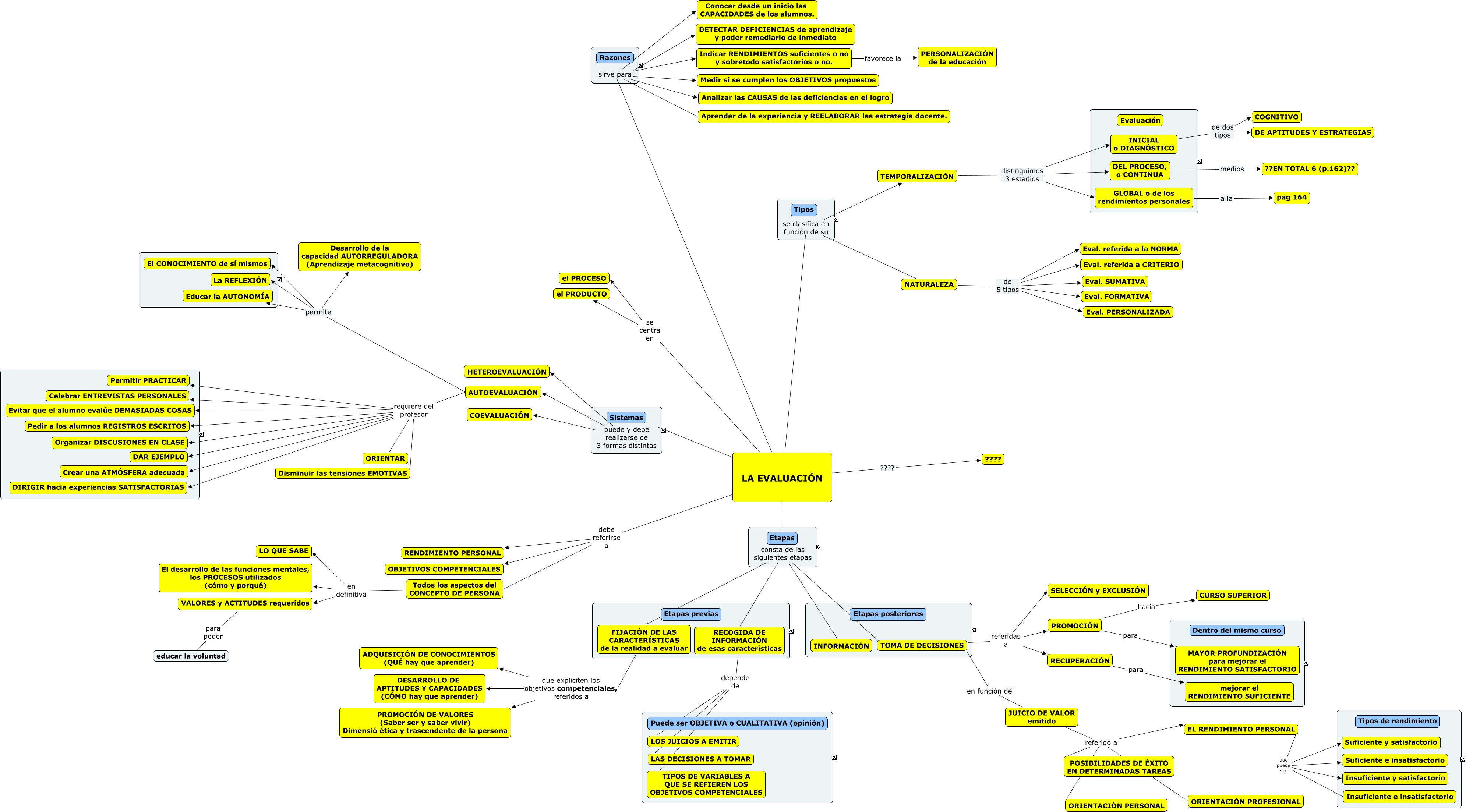
Este Cmap, tiene información relacionada con: DG La evaluacion, LA EVALUACIÓN se centra en el PRODUCTO, GLOBAL o de los rendimientos personales a la pag 164, TOMA DE DECISIONES referidas a SELECCIÓN y EXCLUSIÓN, EL RENDIMIENTO PERSONAL que puede ser Insuficiente e insatisfactorio, AUTOEVALUACIÓN permite El CONOCIMIENTO de sí mismos, LA EVALUACIÓN sirve para Aprender de la experiencia y REELABORAR las estrategia docente., NATURALEZA de 5 tipos Eval. SUMATIVA, LA EVALUACIÓN puede y debe realizarse de 3 formas distintas AUTOEVALUACIÓN, LA EVALUACIÓN se centra en el PROCESO, AUTOEVALUACIÓN permite La REFLEXIÓN, LA EVALUACIÓN debe referirse a RENDIMIENTO PERSONAL, NATURALEZA de 5 tipos Eval. FORMATIVA, AUTOEVALUACIÓN requiere del profesor DAR EJEMPLO, INICIAL o DIAGNÓSTICO de dos tipos DE APTITUDES Y ESTRATEGIAS, TEMPORALIZACIÓN distinguimos 3 estadios DEL PROCESO, o CONTINUA, LA EVALUACIÓN consta de las siguientes etapas INFORMACIÓN, AUTOEVALUACIÓN permite Educar la AUTONOMÍA, JUICIO DE VALOR emitido referido a ORIENTACIÓN PROFESIONAL, Indicar RENDIMIENTOS suficientes o no y sobretodo satisfactorios o no. favorece la PERSONALIZACIÓN de la educación, JUICIO DE VALOR emitido referido a EL RENDIMIENTO PERSONAL