WARNING:
JavaScript is turned OFF. None of the links on this concept map will
work until it is reactivated.
If you need help turning JavaScript On, click here.
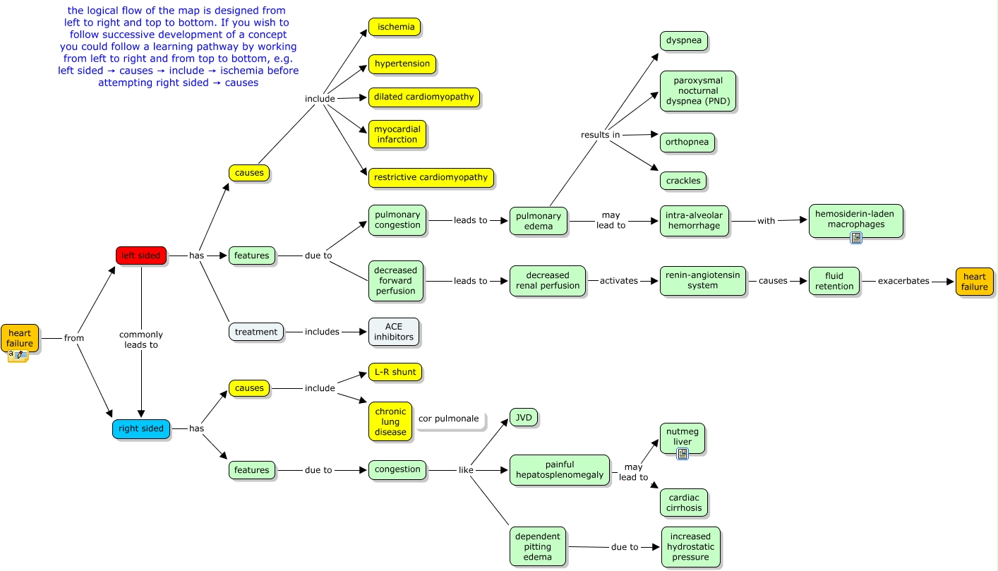
This Concept Map, created with IHMC CmapTools, has information related to: CHF3, heart failure from left sided, causes include hypertension, dependent pitting edema due to increased hydrostatic pressure, pulmonary edema results in dyspnea, right sided has features, heart failure from right sided, pulmonary edema results in crackles, right sided has causes, congestion like dependent pitting edema, pulmonary edema may lead to intra-alveolar hemorrhage, painful hepatosplenomegaly may lead to nutmeg liver, causes include L-R shunt, left sided commonly leads to right sided, pulmonary congestion leads to pulmonary edema, causes include ischemia, treatment includes ACE inhibitors, pulmonary edema results in orthopnea, congestion like painful hepatosplenomegaly, decreased forward perfusion leads to decreased renal perfusion, features due to pulmonary congestion