WARNING:
JavaScript is turned OFF. None of the links on this concept map will
work until it is reactivated.
If you need help turning JavaScript On, click here.
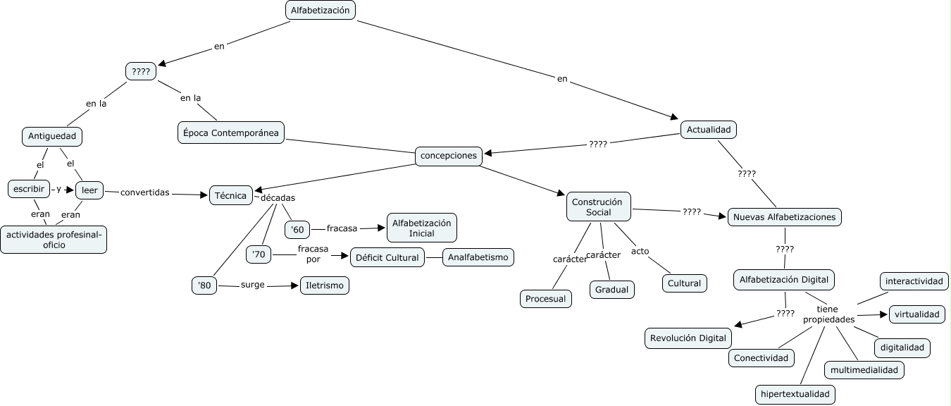
Este Cmap, tiene información relacionada con: Alfabetización Digital, Actualidad ???? concepciones, interactividad tiene propiedades Conectividad, '70 fracasa por Déficit Cultural, Alfabetización Digital ???? Revolución Digital, interactividad tiene propiedades hipertextualidad, ???? en la Antiguedad, Antiguedad el escribir, Alfabetización en Actualidad, Alfabetización en ????, Época Contemporánea concepciones Técnica, interactividad tiene propiedades digitalidad, Alfabetización Digital tiene propiedades digitalidad, Alfabetización Digital tiene propiedades hipertextualidad, Déficit Cultural ???? Analfabetismo, leer eran actividades profesinal- oficio, Alfabetización Digital tiene propiedades virtualidad, escribir eran actividades profesinal- oficio, Técnica décadas '80, Técnica décadas '60, ???? en la Época Contemporánea