WARNING:
JavaScript is turned OFF. None of the links on this concept map will
work until it is reactivated.
If you need help turning JavaScript On, click here.
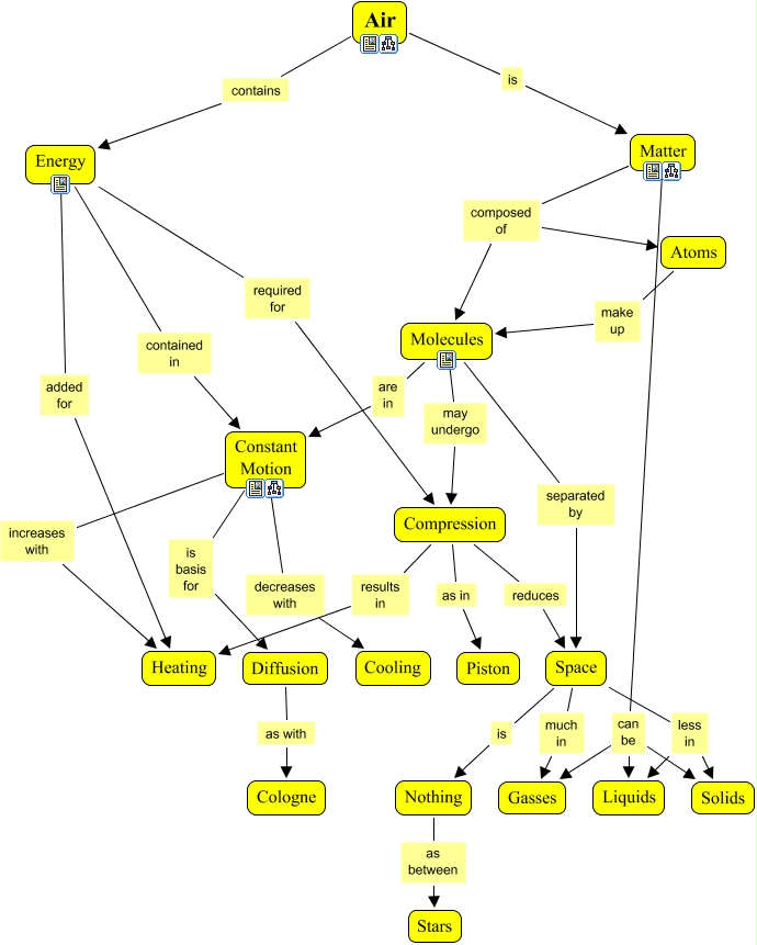
This Concept Map, created with IHMC CmapTools, has information related to: AIR PUSHES FROM A BALLOON, Molecules separated by Space, Nothing as between Stars, Constant Motion increases with Heating, Space less in Solids, Molecules are in Constant Motion, Space much in Gasses, Compression results in Heating, Energy required for Compression, Space is Nothing, Matter composed of Molecules, Energy added for Heating, Matter can be Liquids, Matter can be Gasses, Air is Matter, Compression reduces Space, Constant Motion is basis for Diffusion, Air contains Energy, Space less in Liquids, Compression as in Piston, Matter composed of Atoms