WARNING:
JavaScript is turned OFF. None of the links on this concept map will
work until it is reactivated.
If you need help turning JavaScript On, click here.
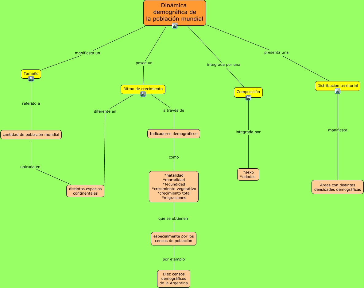
Este Cmap, tiene información relacionada con: población mundial, Tamaño referido a cantidad de población mundial, *natalidad *mortalidad *fecundidad *crecimiento vegetativo *crecimiento total *migraciones que se obtienen especialmente por los censos de población, Dinámica demográfica de la población mundial posee un Ritmo de crecimiento, especialmente por los censos de población por ejemplo Diez censos demográficos de la Argentina, Ritmo de crecimiento a través de Indicadores demográficos, Composición integrada por *sexo *edades, Dinámica demográfica de la población mundial manifiesta un Tamaño, Ritmo de crecimiento diferente en distintos espacios continentales, cantidad de población mundial ubicada en distintos espacios continentales, Indicadores demográficos como *natalidad *mortalidad *fecundidad *crecimiento vegetativo *crecimiento total *migraciones, Distribución territorial manifiesta Áreas con distintas densidades demográficas, Dinámica demográfica de la población mundial presenta una Distribución territorial, Dinámica demográfica de la población mundial integrada por una Composición