WARNING:
JavaScript is turned OFF. None of the links on this concept map will
work until it is reactivated.
If you need help turning JavaScript On, click here.
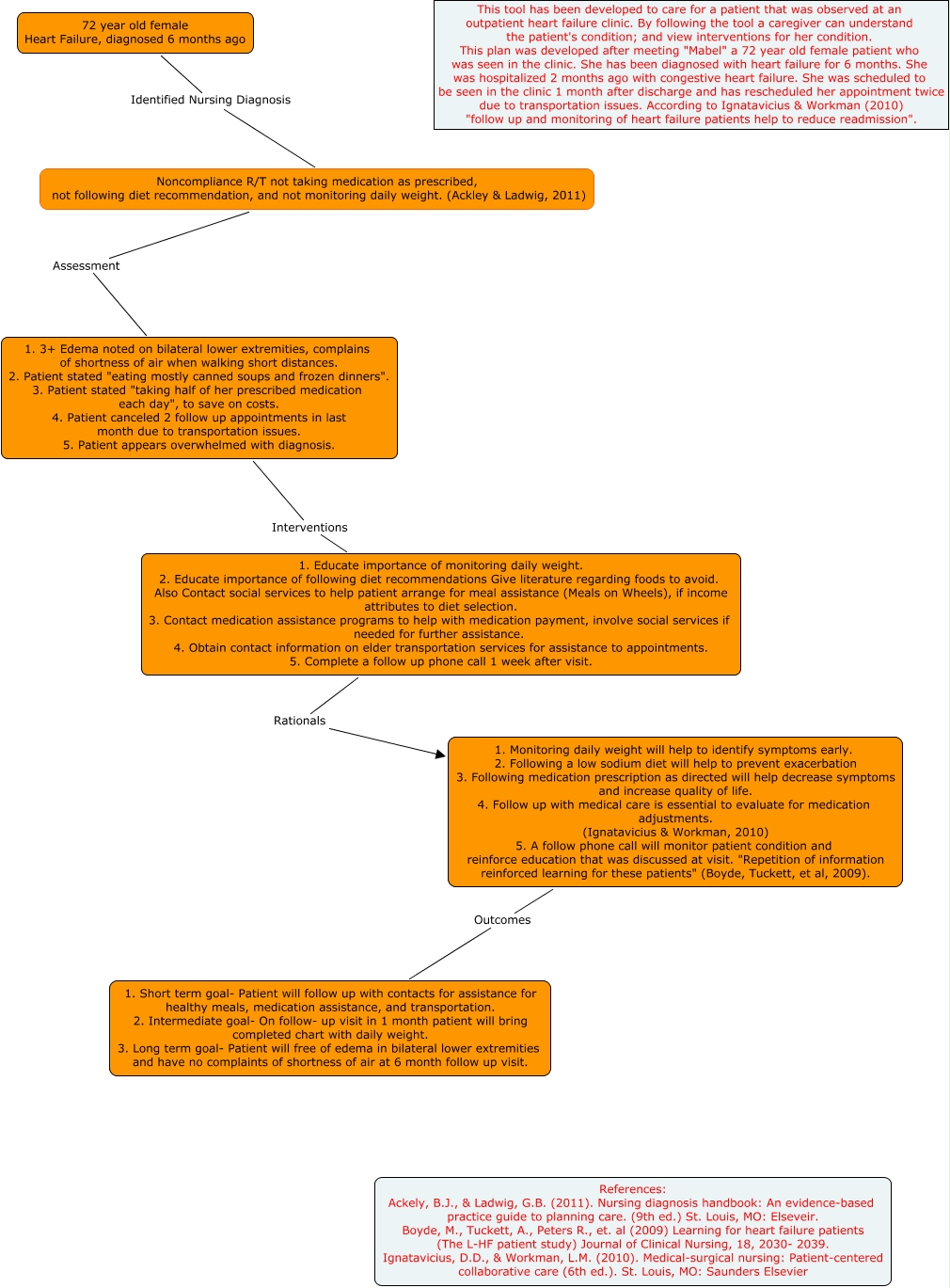
This Concept Map, created with IHMC CmapTools, has information related to: Chronic_Heart Failure, 1. Educate importance of monitoring daily weight. 2. Educate importance of following diet recommendations Give literature regarding foods to avoid. Also Contact social services to help patient arrange for meal assistance (Meals on Wheels), if income attributes to diet selection. 3. Contact medication assistance programs to help with medication payment, involve social services if needed for further assistance. 4. Obtain contact information on elder transportation services for assistance to appointments. 5. Complete a follow up phone call 1 week after visit. Rationals 1. Monitoring daily weight will help to identify symptoms early. 2. Following a low sodium diet will help to prevent exacerbation 3. Following medication prescription as directed will help decrease symptoms and increase quality of life. 4. Follow up with medical care is essential to evaluate for medication adjustments. (Ignatavicius & Workman, 2010) 5. A follow phone call will monitor patient condition and reinforce education that was discussed at visit. "Repetition of information reinforced learning for these patients" (Boyde, Tuckett, et al, 2009)., 1. 3+ Edema noted on bilateral lower extremities, complains of shortness of air when walking short distances. 2. Patient stated "eating mostly canned soups and frozen dinners". 3. Patient stated "taking half of her prescribed medication each day", to save on costs. 4. Patient canceled 2 follow up appointments in last month due to transportation issues. 5. Patient appears overwhelmed with diagnosis. Interventions 1. Educate importance of monitoring daily weight. 2. Educate importance of following diet recommendations Give literature regarding foods to avoid. Also Contact social services to help patient arrange for meal assistance (Meals on Wheels), if income attributes to diet selection. 3. Contact medication assistance programs to help with medication payment, involve social services if needed for further assistance. 4. Obtain contact information on elder transportation services for assistance to appointments. 5. Complete a follow up phone call 1 week after visit., 72 year old female Heart Failure, diagnosed 6 months ago Identified Nursing Diagnosis Noncompliance R/T not taking medication as prescribed, not following diet recommendation, and not monitoring daily weight. (Ackley & Ladwig, 2011), 1. Monitoring daily weight will help to identify symptoms early. 2. Following a low sodium diet will help to prevent exacerbation 3. Following medication prescription as directed will help decrease symptoms and increase quality of life. 4. Follow up with medical care is essential to evaluate for medication adjustments. (Ignatavicius & Workman, 2010) 5. A follow phone call will monitor patient condition and reinforce education that was discussed at visit. "Repetition of information reinforced learning for these patients" (Boyde, Tuckett, et al, 2009). Outcomes 1. Short term goal- Patient will follow up with contacts for assistance for healthy meals, medication assistance, and transportation. 2. Intermediate goal- On follow- up visit in 1 month patient will bring completed chart with daily weight. 3. Long term goal- Patient will free of edema in bilateral lower extremities and have no complaints of shortness of air at 6 month follow up visit., Noncompliance R/T not taking medication as prescribed, not following diet recommendation, and not monitoring daily weight. (Ackley & Ladwig, 2011) Assessment 1. 3+ Edema noted on bilateral lower extremities, complains of shortness of air when walking short distances. 2. Patient stated "eating mostly canned soups and frozen dinners". 3. Patient stated "taking half of her prescribed medication each day", to save on costs. 4. Patient canceled 2 follow up appointments in last month due to transportation issues. 5. Patient appears overwhelmed with diagnosis.