WARNING:
JavaScript is turned OFF. None of the links on this concept map will
work until it is reactivated.
If you need help turning JavaScript On, click here.
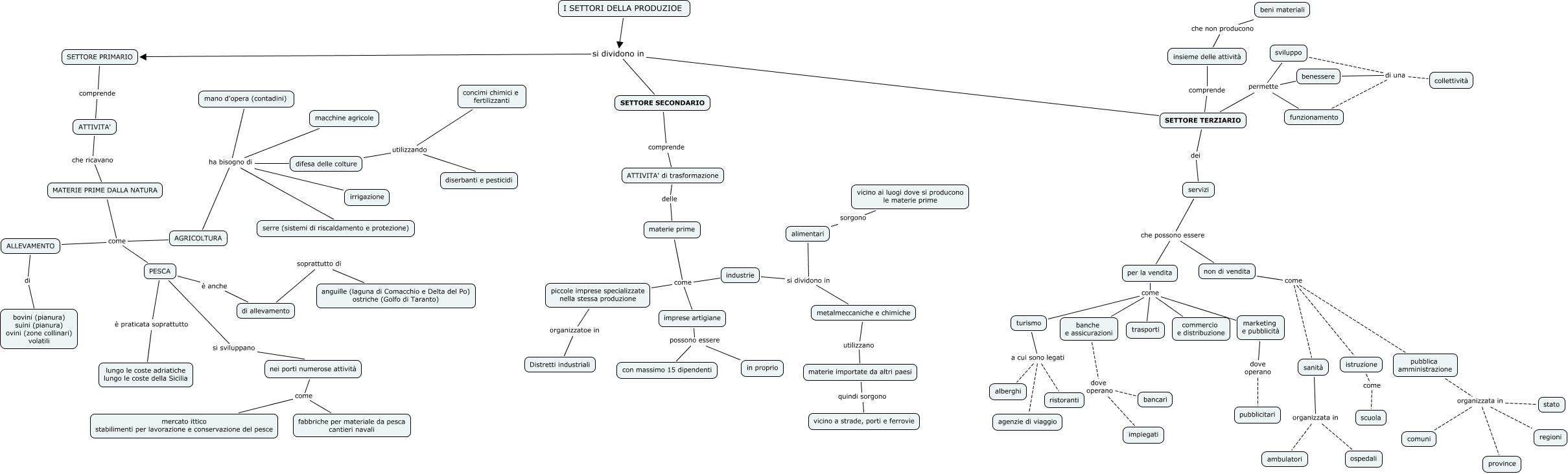
Questa Cmap, creata con IHMC CmapTools, contiene informazioni relative a: SETTORI economici, materie prime come piccole imprese specializzate nella stessa produzione, piccole imprese specializzate nella stessa produzione organizzatoe in Distretti industriali, materie prime come imprese artigiane, per la vendita come trasporti, AGRICOLTURA ha bisogno di macchine agricole, banche e assicurazioni dove operano bancari, nei porti numerose attività come mercato ittico stabilimenti per lavorazione e conservazione del pesce, pubblica amministrazione organizzata in stato, AGRICOLTURA ha bisogno di difesa delle colture, sanità organizzata in ambulatori, PESCA è anche di allevamento, turismo a cui sono legati ristoranti, industrie si dividono in metalmeccaniche e chimiche, servizi che possono essere per la vendita, per la vendita come marketing e pubblicità, MATERIE PRIME DALLA NATURA come ALLEVAMENTO, AGRICOLTURA ha bisogno di serre (sistemi di riscaldamento e protezione), imprese artigiane possono essere con massimo 15 dipendenti, turismo a cui sono legati alberghi, SETTORE TERZIARIO permette sviluppo