WARNING:
JavaScript is turned OFF. None of the links on this concept map will
work until it is reactivated.
If you need help turning JavaScript On, click here.
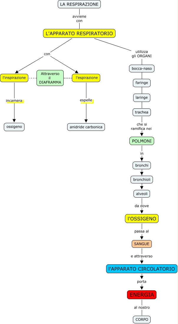
Questa Cmap, creata con IHMC CmapTools, contiene informazioni relative a: apparato respiratorio - matteo, trachea che si ramifica nei POLMONI, POLMONI in bronchioli, L'APPARATO RESPIRATORIO utilizza gli ORGANI laringe, SANGUE e attraverso l'APPARATO CIRCOLATORIO, LA RESPIRAZIONE avviene con L'APPARATO RESPIRATORIO, L'APPARATO RESPIRATORIO utilizza gli ORGANI bocca-naso, l'OSSIGENO passa al SANGUE, alveoli da dove l'OSSIGENO, POLMONI in bronchi, L'APPARATO RESPIRATORIO utilizza gli ORGANI faringe, l'espirazione espelle anidride carbonica, L'APPARATO RESPIRATORIO utilizza gli ORGANI trachea, l'inspirazione incamera ossigeno, Attraverso il DIAFRAMMA l'inspirazione, L'APPARATO RESPIRATORIO con l'inspirazione, ENERGIA al nostro CORPO, L'APPARATO RESPIRATORIO con l'espirazione, l'APPARATO CIRCOLATORIO porta ENERGIA, POLMONI in alveoli