WARNING:
JavaScript is turned OFF. None of the links on this concept map will
work until it is reactivated.
If you need help turning JavaScript On, click here.
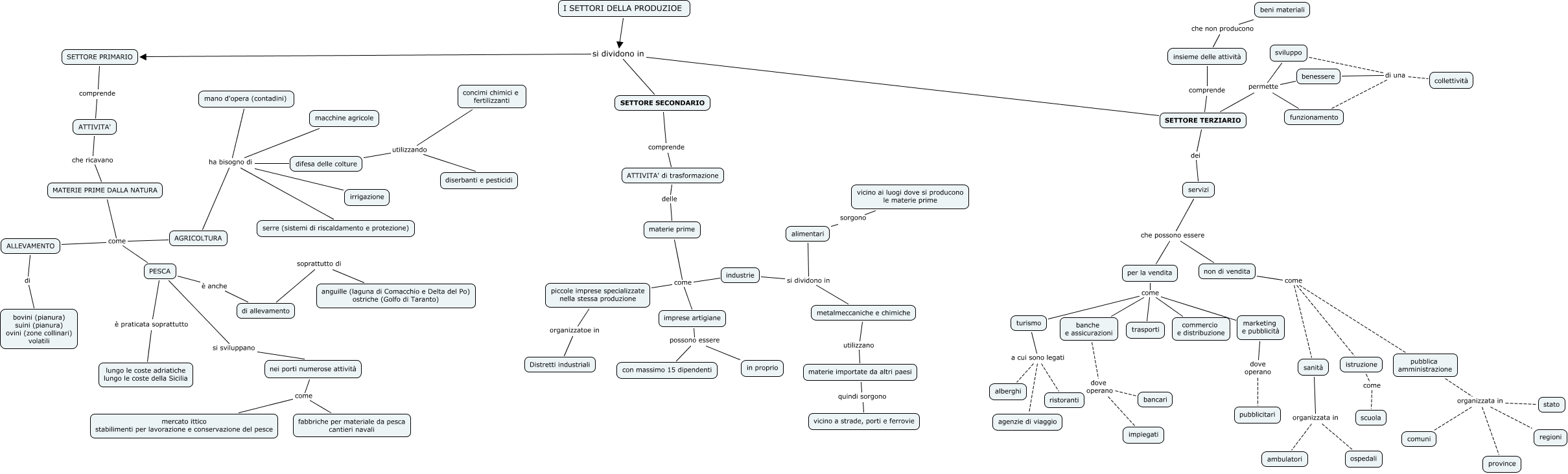
Questa Cmap, creata con IHMC CmapTools, contiene informazioni relative a: Copia di SETTORI economici, materie prime come piccole imprese specializzate nella stessa produzione, piccole imprese specializzate nella stessa produzione organizzatoe in Distretti industriali, AGRICOLTURA ha bisogno di macchine agricole, per la vendita come trasporti, materie prime come imprese artigiane, banche e assicurazioni dove operano bancari, nei porti numerose attività come mercato ittico stabilimenti per lavorazione e conservazione del pesce, AGRICOLTURA ha bisogno di difesa delle colture, pubblica amministrazione organizzata in stato, industrie si dividono in metalmeccaniche e chimiche, turismo a cui sono legati ristoranti, PESCA è anche di allevamento, sanità organizzata in ambulatori, per la vendita come marketing e pubblicità, servizi che possono essere per la vendita, AGRICOLTURA ha bisogno di serre (sistemi di riscaldamento e protezione), MATERIE PRIME DALLA NATURA come ALLEVAMENTO, SETTORE TERZIARIO permette sviluppo, turismo a cui sono legati alberghi, imprese artigiane possono essere con massimo 15 dipendenti