WARNING:
JavaScript is turned OFF. None of the links on this concept map will
work until it is reactivated.
If you need help turning JavaScript On, click here.
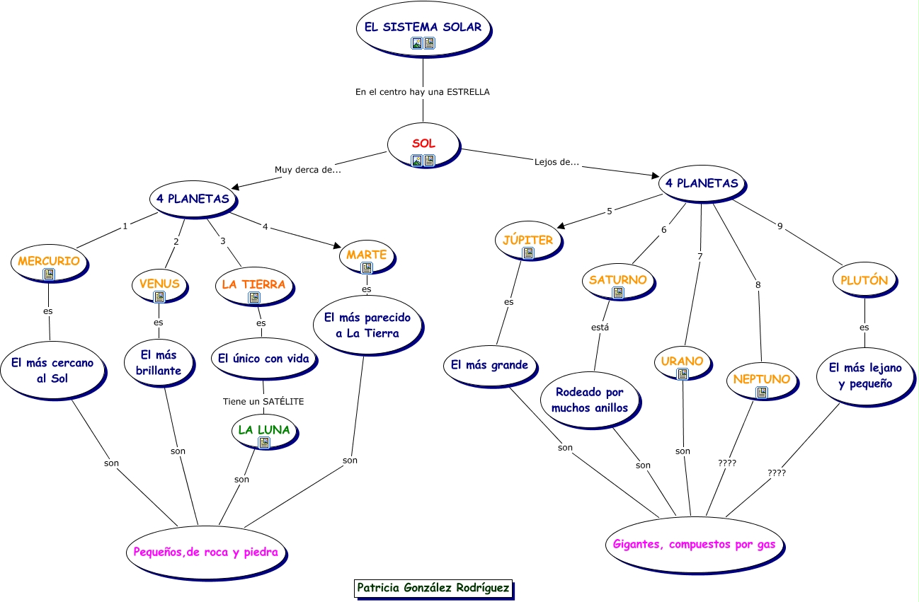
Este Cmap, tiene información relacionada con: EL SISTEMA SOLAR, MARTE es El más parecido a La Tierra, LA TIERRA es El único con vida, El más cercano al Sol son Pequeños,de roca y piedra, 4 PLANETAS 3 LA TIERRA, SOL Lejos de... 4 PLANETAS, SATURNO está Rodeado por muchos anillos, El más grande son Gigantes, compuestos por gas, El más lejano y pequeño ???? Gigantes, compuestos por gas, JÚPITER es El más grande, NEPTUNO ???? Gigantes, compuestos por gas, EL SISTEMA SOLAR En el centro hay una ESTRELLA SOL, PLUTÓN es El más lejano y pequeño, El más parecido a La Tierra son Pequeños,de roca y piedra, 4 PLANETAS 9 PLUTÓN, 4 PLANETAS 7 URANO, 4 PLANETAS 8 NEPTUNO, LA LUNA son Pequeños,de roca y piedra, 4 PLANETAS 6 SATURNO, 4 PLANETAS 1 MERCURIO, VENUS es El más brillante