WARNING:
JavaScript is turned OFF. None of the links on this concept map will
work until it is reactivated.
If you need help turning JavaScript On, click here.
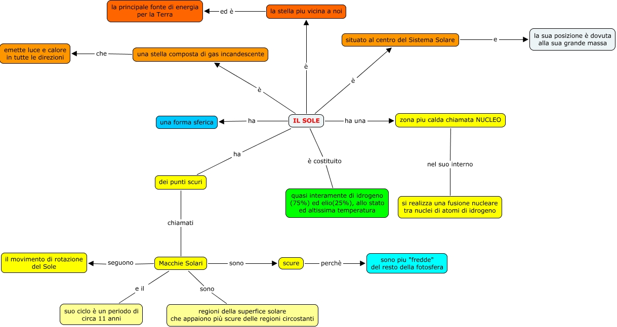
Questa Cmap, creata con IHMC CmapTools, contiene informazioni relative a: Il Sole, IL SOLE ha una forma sferica, la stella piu vicina a noi ed è la principale fonte di energia per la Terra, situato al centro del Sistema Solare e la sua posizione è dovuta alla sua grande massa, Macchie Solari e il suo ciclo è un periodo di circa 11 anni, Macchie Solari seguono il movimento di rotazione del Sole, scure perchè sono piu "fredde" del resto della fotosfera, dei punti scuri chiamati Macchie Solari, IL SOLE è costituito quasi interamente di idrogeno (75%) ed elio(25%), allo stato ed altissima temperatura, IL SOLE ha una zona piu calda chiamata NUCLEO, IL SOLE è situato al centro del Sistema Solare, IL SOLE è una stella composta di gas incandescente, zona piu calda chiamata NUCLEO nel suo interno si realizza una fusione nucleare tra nuclei di atomi di idrogeno, Macchie Solari sono scure, Macchie Solari sono regioni della superfice solare che appaiono più scure delle regioni circostanti, una stella composta di gas incandescente che emette luce e calore in tutte le direzioni, IL SOLE ha dei punti scuri, IL SOLE è la stella piu vicina a noi