IHMC Public Cmaps (2)

        Dret de societats PBL T3
            Dr. Guasch
            Sacristán Enmanuel Víctor

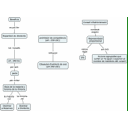
                Dissolució.cmap
                Escenari 1.cmap
                Escenari 10.cmap
                Escenari 2.cmap
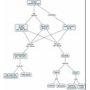
                Escenari 4 i 5.cmap
                Escenari 6.cmap
                Escenari 7.cmap
                Escenari 8.cmap
                Escenari 9.cmap
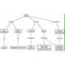
                Fusions.cmap