WARNING:
JavaScript is turned OFF. None of the links on this concept map will
work until it is reactivated.
If you need help turning JavaScript On, click here.
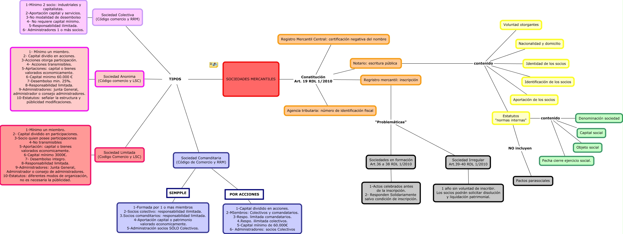
Este Cmap, tiene información relacionada con: Mapa sociedades 1, Sociedad Irregular Art.39-40 RDL 1/2010 ???? 1 año sin voluntad de inscribir. Los socios podrán solicitar disolución y liquidación patrimonial., SOCIEDADES MERCANTILES TIPOS Sociedad Comanditaria (Código de Comercio y RRM), SOCIEDADES MERCANTILES TIPOS Sociedad Anonima (Código comercio y LSC), Notario: escritura pública contenido Aportación de los socios, Sociedad Comanditaria (Código de Comercio y RRM) SIMPPLE 1-Formada por 1 o mas miembros 2-Socios colectivo: responsabilidad ilimitada. 3.Socios comanditarios: responsabilidad limitada. 4-Aportación capital o patrimonio valorado economicamente. 5-Administración socios SÓLO Colectivos., Sociedad Anonima (Código comercio y LSC) ???? 1- Mínimo un miembro. 2- Capital dividio en acciones. 3-Acciones otorga participación. 4- Acciones transmisibles. 5-Aprtaciones: capital o bienes valorados economicamente. 6-Capital minimo 60.000 € 7-Desembolso min. 25%. 8-Responsabilidad limitada. 9-Administradores: junta General, administrador o consejo administradores. 10-Estatutos: señalar la estructura y públicidad modificaciones., Sociedad Limitada (Codigo Comercio y LSC) ???? 1-Mínimo un miembro. 2- Capital dividido en participaciones. 3-Socio quien posee participaciones 4-No transmisibles 5-Aportación: capital o bienes valorados economicamente. 6-Capital mínimo 3000€. 7- Desembolso integro. 8-Responsabilidad limitada. 9-Administradores: Junta General, Administrador o consejo de administradores. 10-Estatutos: diferentes modos de organización, no es necesaria la públicidad., SOCIEDADES MERCANTILES TIPOS Sociedad Limitada (Codigo Comercio y LSC), Notario: escritura pública contenido Identificación de los socios, SOCIEDADES MERCANTILES TIPOS Sociedad Colectiva (Código comercio y RRM), Notario: escritura pública contenido Voluntad otorgantes, Estatutos "normas internas" contenido Fecha cierre ejercicio social., SOCIEDADES MERCANTILES Constitución Art. 19 RDL 1/2010 Agencia tributaria: número de identificación fiscal, SOCIEDADES MERCANTILES Constitución Art. 19 RDL 1/2010 Notario: escritura pública, Estatutos "normas internas" contenido Denominación sociedad, Sociedades en formación Art.36 a 38 RDL 1/2010 ???? 1-Actos celebrados antes de la inscripción. 2- Responden Solidariamente salvo condición de inscripción., Estatutos "normas internas" contenido Objeto social, Regristro mercantil: inscripción "Problemáticas" Sociedades en formación Art.36 a 38 RDL 1/2010, SOCIEDADES MERCANTILES Constitución Art. 19 RDL 1/2010 Registro Mercantil Central: certificación negativa del nombre, SOCIEDADES MERCANTILES Constitución Art. 19 RDL 1/2010 Regristro mercantil: inscripción