WARNING:
JavaScript is turned OFF. None of the links on this concept map will
work until it is reactivated.
If you need help turning JavaScript On, click here.
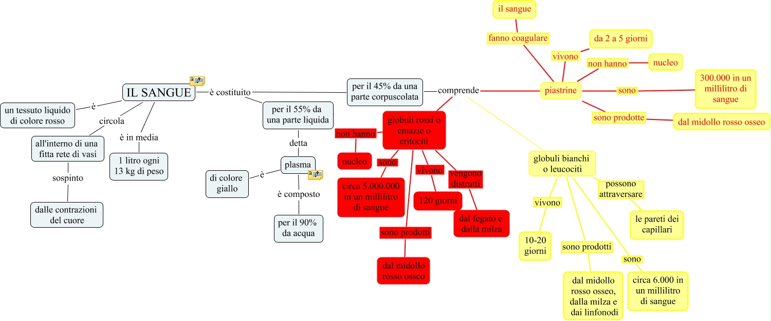
Questa Cmap, creata con IHMC CmapTools, contiene informazioni relative a: il sangue, IL SANGUE circola all'interno di una fitta rete di vasi, piastrine non hanno nucleo, piastrine sono 300.000 in un millilitro di sangue, piastrine fanno coagulare il sangue, IL SANGUE è un tessuto liquido di colore rosso, IL SANGUE è costituito per il 45% da una parte corpuscolata, per il 45% da una parte corpuscolata comprende globuli rossi o emazie o eritociti, plasma è composto per il 90% da acqua, all'interno di una fitta rete di vasi sospinto dalle contrazioni del cuore, globuli bianchi o leucociti sono circa 6.000 in un millilitro di sangue, per il 45% da una parte corpuscolata comprende piastrine, per il 45% da una parte corpuscolata comprende globuli bianchi o leucociti, IL SANGUE è in media 1 litro ogni 13 kg di peso, globuli rossi o emazie o eritociti non hanno nucleo, globuli rossi o emazie o eritociti sono prodotti dal midollo rosso osseo, IL SANGUE è costituito per il 55% da una parte liquida, globuli bianchi o leucociti vivono 10-20 giorni, plasma è di colore giallo, globuli bianchi o leucociti possono attraversare le pareti dei capillari, piastrine sono prodotte dal midollo rosso osseo