WARNING:
JavaScript is turned OFF. None of the links on this concept map will
work until it is reactivated.
If you need help turning JavaScript On, click here.
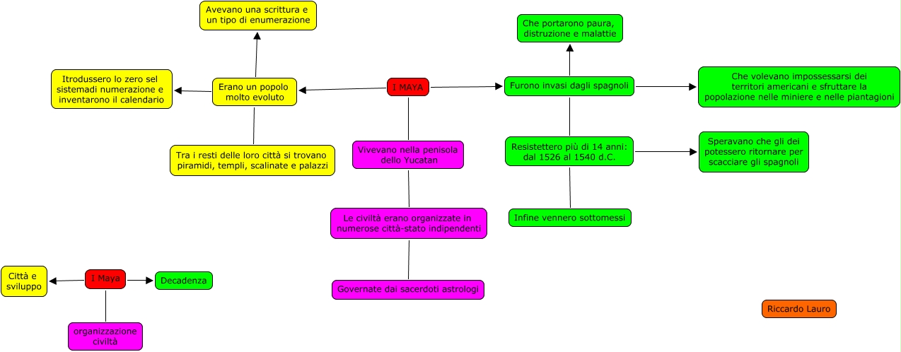
Questa Cmap, creata con IHMC CmapTools, contiene informazioni relative a: i Maya, Vivevano nella penisola dello Yucatan Le civiltà erano organizzate in numerose città-stato indipendenti, Erano un popolo molto evoluto Tra i resti delle loro città si trovano piramidi, templi, scalinate e palazzi, I Maya organizzazione civiltà, Le civiltà erano organizzate in numerose città-stato indipendenti Governate dai sacerdoti astrologi, I MAYA Erano un popolo molto evoluto, Erano un popolo molto evoluto Avevano una scrittura e un tipo di enumerazione, Resistettero più di 14 anni: dal 1526 al 1540 d.C. Speravano che gli dei potessero ritornare per scacciare gli spagnoli, Furono invasi dagli spagnoli Che volevano impossessarsi dei territori americani e sfruttare la popolazione nelle miniere e nelle piantagioni, I MAYA Furono invasi dagli spagnoli, Resistettero più di 14 anni: dal 1526 al 1540 d.C. Infine vennero sottomessi, Erano un popolo molto evoluto Itrodussero lo zero sel sistemadi numerazione e inventarono il calendario, I Maya Decadenza, Furono invasi dagli spagnoli Che portarono paura, distruzione e malattie, I MAYA Vivevano nella penisola dello Yucatan, Furono invasi dagli spagnoli Resistettero più di 14 anni: dal 1526 al 1540 d.C., I Maya Città e sviluppo