WARNING:
JavaScript is turned OFF. None of the links on this concept map will
work until it is reactivated.
If you need help turning JavaScript On, click here.
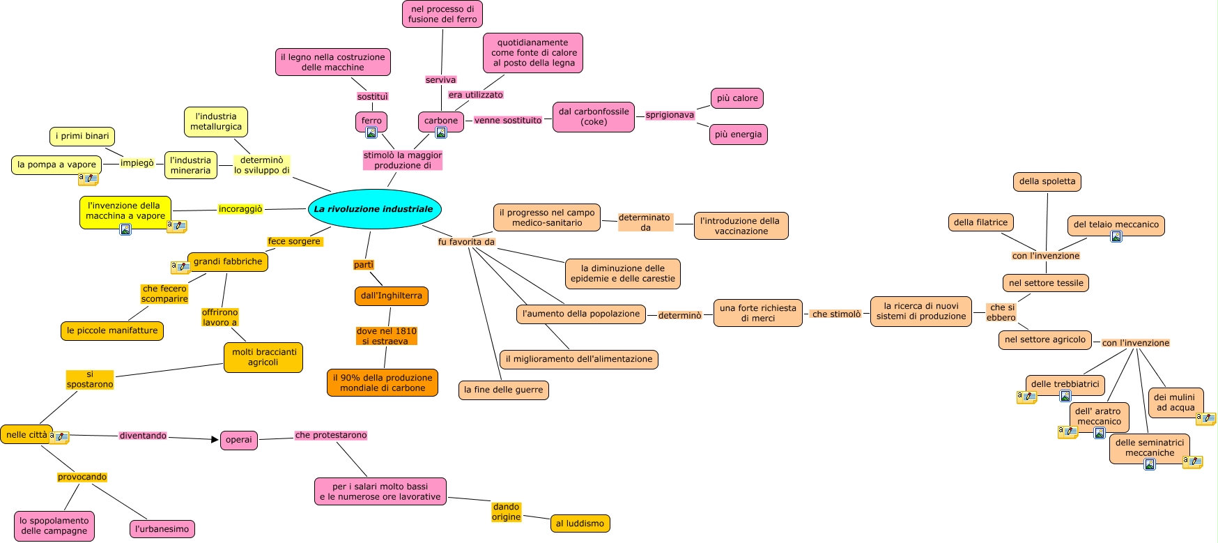
Questa Cmap, creata con IHMC CmapTools, contiene informazioni relative a: la rivoluzione industriale, carbone venne sostituito dal carbonfossile (coke), La rivoluzione industriale fu favorita da la fine delle guerre, La rivoluzione industriale fu favorita da il progresso nel campo medico-sanitario, una forte richiesta di merci che stimolò la ricerca di nuovi sistemi di produzione, nel settore tessile con l'invenzione del telaio meccanico, la ricerca di nuovi sistemi di produzione che si ebbero nel settore agricolo, carbone serviva nel processo di fusione del ferro, grandi fabbriche che fecero scomparire le piccole manifatture, ferro sostituì il legno nella costruzione delle macchine, La rivoluzione industriale incoraggiò l'invenzione della macchina a vapore, operai che protestarono per i salari molto bassi e le numerose ore lavorative, la ricerca di nuovi sistemi di produzione che si ebbero nel settore tessile, dal carbonfossile (coke) sprigionava più calore, La rivoluzione industriale fu favorita da la diminuzione delle epidemie e delle carestie, nel settore agricolo con l'invenzione delle trebbiatrici, nel settore tessile con l'invenzione della filatrice, La rivoluzione industriale stimolò la maggior produzione di carbone, l'aumento della popolazione determinò una forte richiesta di merci, per i salari molto bassi e le numerose ore lavorative dando origine al luddismo, La rivoluzione industriale determinò lo sviluppo di l'industria metallurgica