WARNING:
JavaScript is turned OFF. None of the links on this concept map will
work until it is reactivated.
If you need help turning JavaScript On, click here.
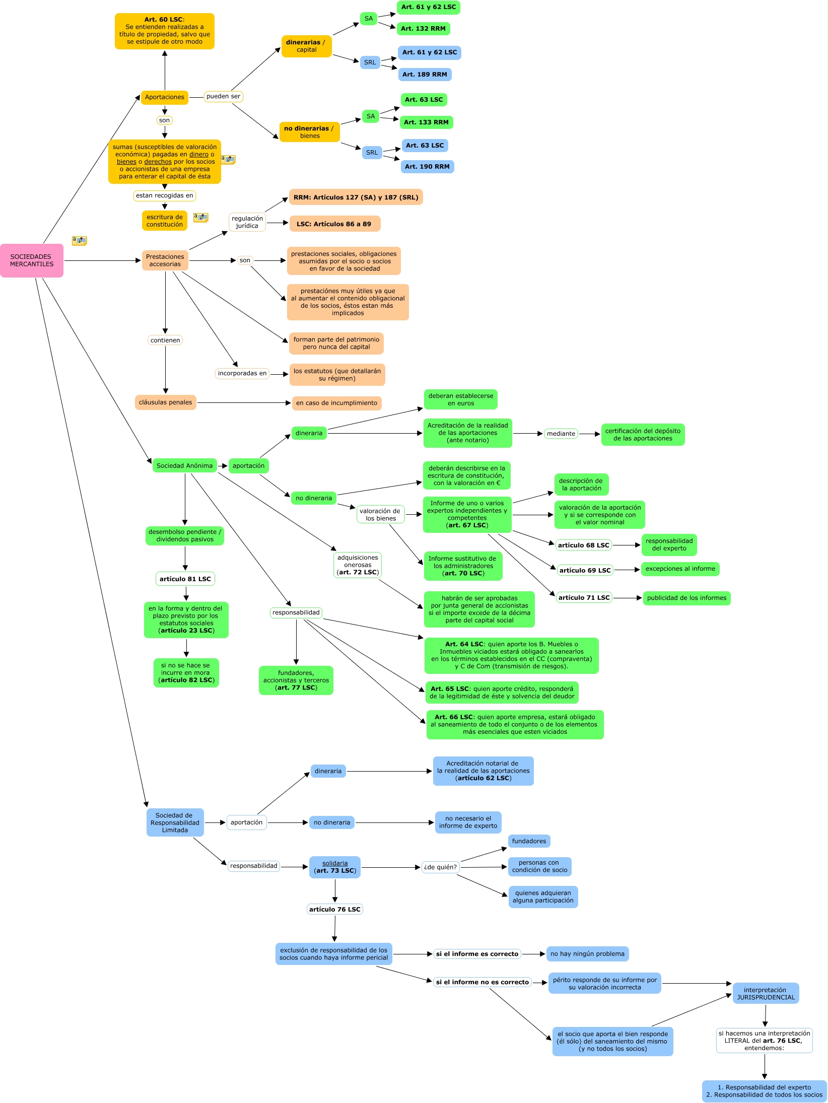
Este Cmap, tiene información relacionada con: SEGON CMAP, Informe de uno o varios expertos independientes y competentes (art. 67 LSC) descripción de la aportación, SA Art. 132 RRM, Sociedad Anónima adquisiciones onerosas (art. 72 LSC) habrán de ser aprobadas por junta general de accionistas si el importe excede de la décima parte del capital social, exclusión de responsabilidad de los socios cuando haya informe pericial si el informe no es correcto périto responde de su informe por su valoración incorrecta, interpretación JURISPRUDENCIAL si hacemos una interpretación LITERAL del art. 76 LSC, entendemos: 1. Responsabilidad del experto 2. Responsabilidad de todos los socios, SA Art. 61 y 62 LSC, Prestaciones accesorias regulación jurídica LSC: Artículos 86 a 89, aportación no dineraria, no dineraria no necesario el informe de experto, SA Art. 133 RRM, Sociedad de Responsabilidad Limitada responsabilidad solidaria (art. 73 LSC), no dineraria valoración de los bienes Informe sustitutivo de los administradores (art. 70 LSC), SRL Art. 189 RRM, exclusión de responsabilidad de los socios cuando haya informe pericial si el informe no es correcto el socio que aporta el bien responde (él sólo) del saneamiento del mismo (y no todos los socios), artículo 81 LSC en la forma y dentro del plazo previsto por los estatutos sociales (artículo 23 LSC), Aportaciones Art. 60 LSC: Se entienden realizadas a título de propiedad, salvo que se estipule de otro modo, no dinerarias / bienes SRL, solidaria (art. 73 LSC) ¿de quién? quienes adquieran alguna participación, aportación no dineraria, no dinerarias / bienes SA