WARNING:
JavaScript is turned OFF. None of the links on this concept map will
work until it is reactivated.
If you need help turning JavaScript On, click here.
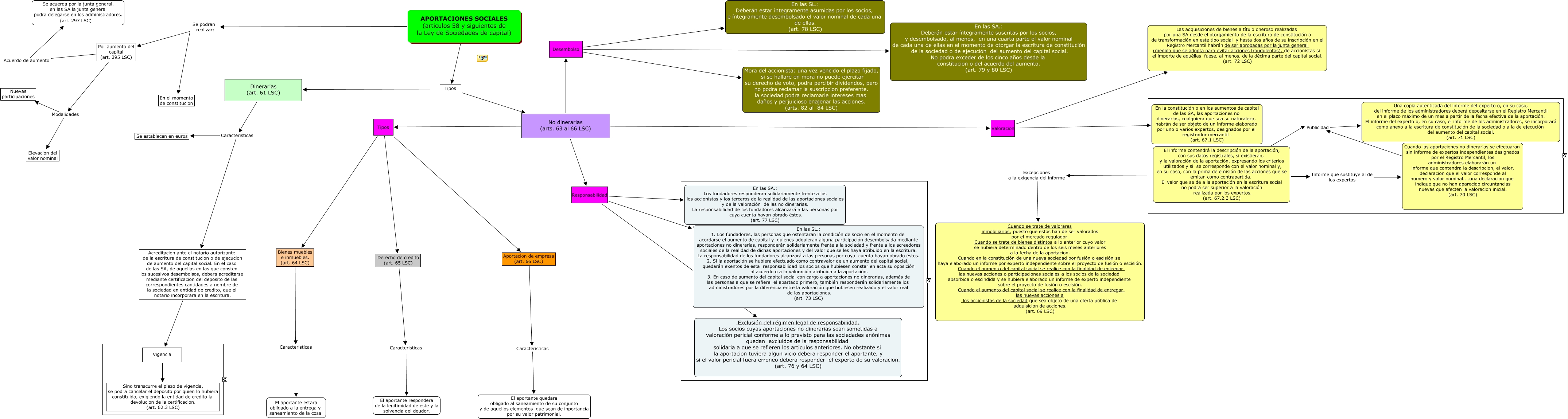
Este Cmap, tiene información relacionada con: Mapa Escenario 2, Dinerarias (art. 61 LSC) Caracteristicas Acreditacion ante el notario autorizante de la escritura de constitucion o de ejecucion de aumento del capital social. En el caso de las SA, de aquellas en las que consten los sucesivos desembolsos, debera acreditarse mediante certificacion del deposito de las correspondientes cantidades a nombre de la sociedad en entidad de credito, que el notario incorporara en la escritura., El informe contendrá la descripción de la aportación, con sus datos registrales, si existieran, y la valoración de la aportación, expresando los criterios utilizados y si se corresponde con el valor nominal y, en su caso, con la prima de emisión de las acciones que se emitan como contrapartida. El valor que se dé a la aportación en la escritura social no podrá ser superior a la valoración realizada por los expertos. (art. 67.2.3 LSC) Publicidad Una copia autenticada del informe del experto o, en su caso, del informe de los administradores deberá depositarse en el Registro Mercantil en el plazo máximo de un mes a partir de la fecha efectiva de la aportación. El informe del experto o, en su caso, el informe de los administradores, se incorporará como anexo a la escritura de constitución de la sociedad o a la de ejecución del aumento del capital social. (art. 71 LSC), Aportacion de empresa (art. 66 LSC) Caracteristicas El aportante quedara obligado al saneamiento de su conjunto y de aquellos elementos que sean de inportancia por su valor patrimonial., Por aumento del capital (art. 295 LSC) Acuerdo de aumento Se acuerda por la junta general. en las SA la junta general podra delegarse en los administradores. (art. 297 LSC)a, El informe contendrá la descripción de la aportación, con sus datos registrales, si existieran, y la valoración de la aportación, expresando los criterios utilizados y si se corresponde con el valor nominal y, en su caso, con la prima de emisión de las acciones que se emitan como contrapartida. El valor que se dé a la aportación en la escritura social no podrá ser superior a la valoración realizada por los expertos. (art. 67.2.3 LSC) Excepciones a la exigencia del informe Cuando se trate de valorares inmobiliarios, puesto que estos han de ser valorados por el mercado regulador. Cuando se trate de bienes distintos a lo anterior cuyo valor se hubiera determinado dentro de los seis meses anteriores a la fecha de la aportacion. Cuando en la constitución de una nueva sociedad por fusión o escisión se haya elaborado un informe por experto independiente sobre el proyecto de fusión o escisión. Cuando el aumento del capital social se realice con la finalidad de entregar las nuevas acciones o participaciones sociales a los socios de la sociedad absorbida o escindida y se hubiera elaborado un informe de experto independiente sobre el proyecto de fusión o escisión. Cuando el aumento del capital social se realice con la finalidad de entregar las nuevas acciones a los accionistas de la sociedad que sea objeto de una oferta pública de adquisición de acciones. (art. 69 LSC), Derecho de credito (art. 65 LSC) Caracteristicas El aportante respondera de la legitimidad de este y la solvencia del deudor., APORTACIONES SOCIALES (articulos 58 y siguientes de la Ley de Sociedades de capital) Se podran realizar: Por aumento del capital (art. 295 LSC), Cuando las aportaciones no dinerarias se efectuaran sin informe de expertos independientes designados por el Registro Mercantil, los administradores elaborarán un informe que contendra la descripcion, el valor, declaracion que el valor corresponde al numero y valor nominal....una declaracion que indique que no han aparecido circuntancias nuevas que afecten la valoracion inicial. (art. 70 LSC) Publicidad Una copia autenticada del informe del experto o, en su caso, del informe de los administradores deberá depositarse en el Registro Mercantil en el plazo máximo de un mes a partir de la fecha efectiva de la aportación. El informe del experto o, en su caso, el informe de los administradores, se incorporará como anexo a la escritura de constitución de la sociedad o a la de ejecución del aumento del capital social. (art. 71 LSC), No dinerarias (arts. 63 al 66 LSC) Desembolso En las SA.: Deberán estar íntegramente suscritas por los socios, y desembolsado, al menos, en una cuarta parte el valor nominal de cada una de ellas en el momento de otorgar la escritura de constitución de la sociedad o de ejecución del aumento del capital social. No podra exceder de los cinco años desde la constitucion o del acuerdo del aumento. (art. 79 y 80 LSC), No dinerarias (arts. 63 al 66 LSC) Responsabilidad En las SA.: Los fundadores responderan solidariamente frente a los los accionistas y los terceros de la realidad de las aportaciones sociales y de la valoración de las no dinerarias. La responsabilidad de los fundadores alcanzará a las personas por cuya cuenta hayan obrado éstos. (art. 77 LSC), No dinerarias (arts. 63 al 66 LSC) Tipos Bienes muebles e inmuebles. (art. 64 LSC), Por aumento del capital (art. 295 LSC) Modalidades Nuevas participaciones, Acreditacion ante el notario autorizante de la escritura de constitucion o de ejecucion de aumento del capital social. En el caso de las SA, de aquellas en las que consten los sucesivos desembolsos, debera acreditarse mediante certificacion del deposito de las correspondientes cantidades a nombre de la sociedad en entidad de credito, que el notario incorporara en la escritura. Vigencia Sino transcurre el plazo de vigencia, se podra cancelar el deposito por quien lo hubiera constituido, exigiendo la entidad de credito la devolucion de la certificacion. (art. 62.3 LSC), APORTACIONES SOCIALES (articulos 58 y siguientes de la Ley de Sociedades de capital) Tipos No dinerarias (arts. 63 al 66 LSC), No dinerarias (arts. 63 al 66 LSC) Tipos Derecho de credito (art. 65 LSC), APORTACIONES SOCIALES (articulos 58 y siguientes de la Ley de Sociedades de capital) Se podran realizar: En el momento de constitucion, No dinerarias (arts. 63 al 66 LSC) Valoracion Las adquisiciones de bienes a título oneroso realizadas por una SA desde el otorgamiento de la escritura de constitución o de transformación en este tipo social y hasta dos años de su inscripción en el Registro Mercantil habrán de ser aprobadas por la junta general (medida que se adopta para evitar acciones fraudulentas), de accionistas si el importe de aquéllas fuese, al menos, de la décima parte del capital social. (art. 72 LSC), No dinerarias (arts. 63 al 66 LSC) Desembolso En las SL.: Deberán estar íntegramente asumidas por los socios, e íntegramente desembolsado el valor nominal de cada una de ellas. (art. 78 LSC), No dinerarias (arts. 63 al 66 LSC) Tipos Aportacion de empresa (art. 66 LSC), El informe contendrá la descripción de la aportación, con sus datos registrales, si existieran, y la valoración de la aportación, expresando los criterios utilizados y si se corresponde con el valor nominal y, en su caso, con la prima de emisión de las acciones que se emitan como contrapartida. El valor que se dé a la aportación en la escritura social no podrá ser superior a la valoración realizada por los expertos. (art. 67.2.3 LSC) Informe que sustituye al de los expertos Cuando las aportaciones no dinerarias se efectuaran sin informe de expertos independientes designados por el Registro Mercantil, los administradores elaborarán un informe que contendra la descripcion, el valor, declaracion que el valor corresponde al numero y valor nominal....una declaracion que indique que no han aparecido circuntancias nuevas que afecten la valoracion inicial. (art. 70 LSC)