WARNING:
JavaScript is turned OFF. None of the links on this concept map will
work until it is reactivated.
If you need help turning JavaScript On, click here.
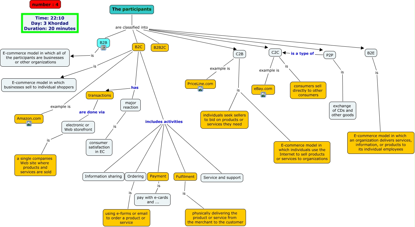
This Concept Map, created with IHMC CmapTools, has information related to: EC categories by the participants, C2B is individuals seek sellers to bid on products or services they need, C2C example is eBay.com, B2C includes activities Service and support, P2P is a type of C2C, The participants are classified into B2C, B2C includes activities Payment, C2C is consumers sell directly to other consumers, The participants are classified into B2B, major reaction is consumer satisfaction in EC, B2C includes activities Ordering, B2B is E-commerce model in which all of the participants are businesses or other organizations, Fulfilment is physically delivering the product or service from the merchant to the customer, Ordering is using e-forms or email to order a product or service, electronic or Web storefront is a single companies Web site where products and services are sold, transactions are done via electronic or Web storefront, B2C includes activities Fulfilment, Payment is pay with e-cards and ..., B2C example is Amazon.com, C2B is E-commerce model in which individuals use the Internet to sell products or services to organizations, The participants are classified into B2B2C