WARNING:
JavaScript is turned OFF. None of the links on this concept map will
work until it is reactivated.
If you need help turning JavaScript On, click here.
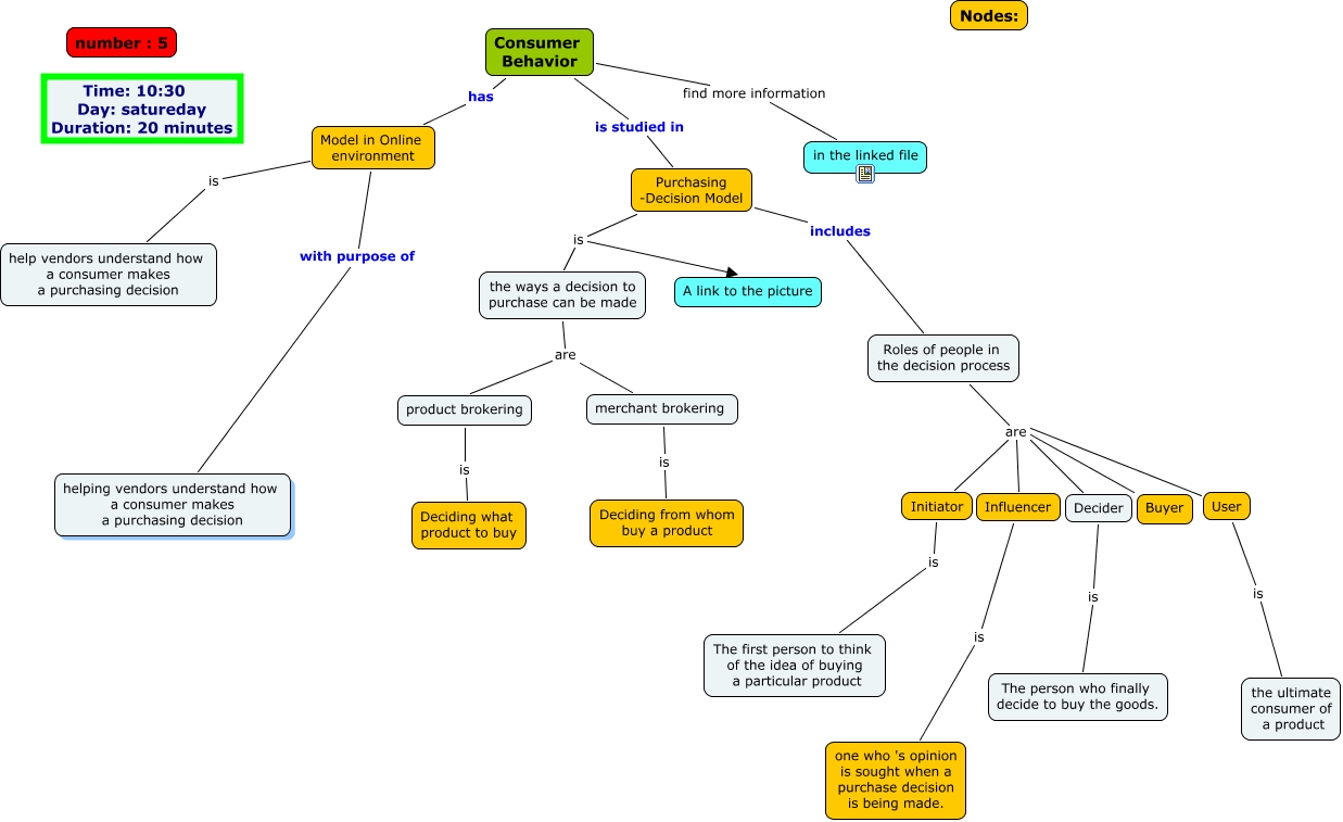
This Concept Map, created with IHMC CmapTools, has information related to: Consumer Behavior, product brokering is Deciding what product to buy, Roles of people in the decision process are Decider, Purchasing -Decision Model includes Roles of people in the decision process, Model in Online environment with purpose of helping vendors understand how a consumer makes a purchasing decision, Roles of people in the decision process are Influencer, Consumer Behavior find more information in the linked file, Model in Online environment is help vendors understand how a consumer makes a purchasing decision, merchant brokering is Deciding from whom buy a product, Roles of people in the decision process are User, Consumer Behavior is studied in Purchasing -Decision Model, Roles of people in the decision process are Initiator, the ways a decision to purchase can be made are merchant brokering, Purchasing -Decision Model is A link to the picture, Influencer is one who 's opinion is sought when a purchase decision is being made., Decider is The person who finally decide to buy the goods., Consumer Behavior has Model in Online environment, User is the ultimate consumer of a product, the ways a decision to purchase can be made are product brokering, Purchasing -Decision Model is the ways a decision to purchase can be made, Roles of people in the decision process are Buyer